- シンクタンクならニッセイ基礎研究所 >
- 保険 >
- 保険会社経営 >
- サイバーリスク保険の普及-サイバーリスクは、保険でどこまでカバーできるのか?
サイバーリスク保険の普及-サイバーリスクは、保険でどこまでカバーできるのか?
保険研究部 主席研究員 兼 気候変動リサーチセンター チーフ気候変動アナリスト 兼 ヘルスケアリサーチセンター 主席研究員 篠原 拓也
このレポートの関連カテゴリ
文字サイズ
- 小
- 中
- 大
2――サイバーリスクとは
1|サイバーリスクは様々な形で進化し、政府や企業等にとって、大きな脅威となりつつある
インターネットの拡大を通じて、世界中で、コンピューター、スマートフォン、タブレットが接続されている。様々な情報が、デジタルデータ化される。そして、日々、膨大な量のデータが、通信されている。政府・自治体、企業、個人にとって、これらの情報を通じた、事業運営や活動が不可欠となりつつある。中でも、企業は、機密情報や顧客情報を多く抱え、その保護や管理に力を入れている。
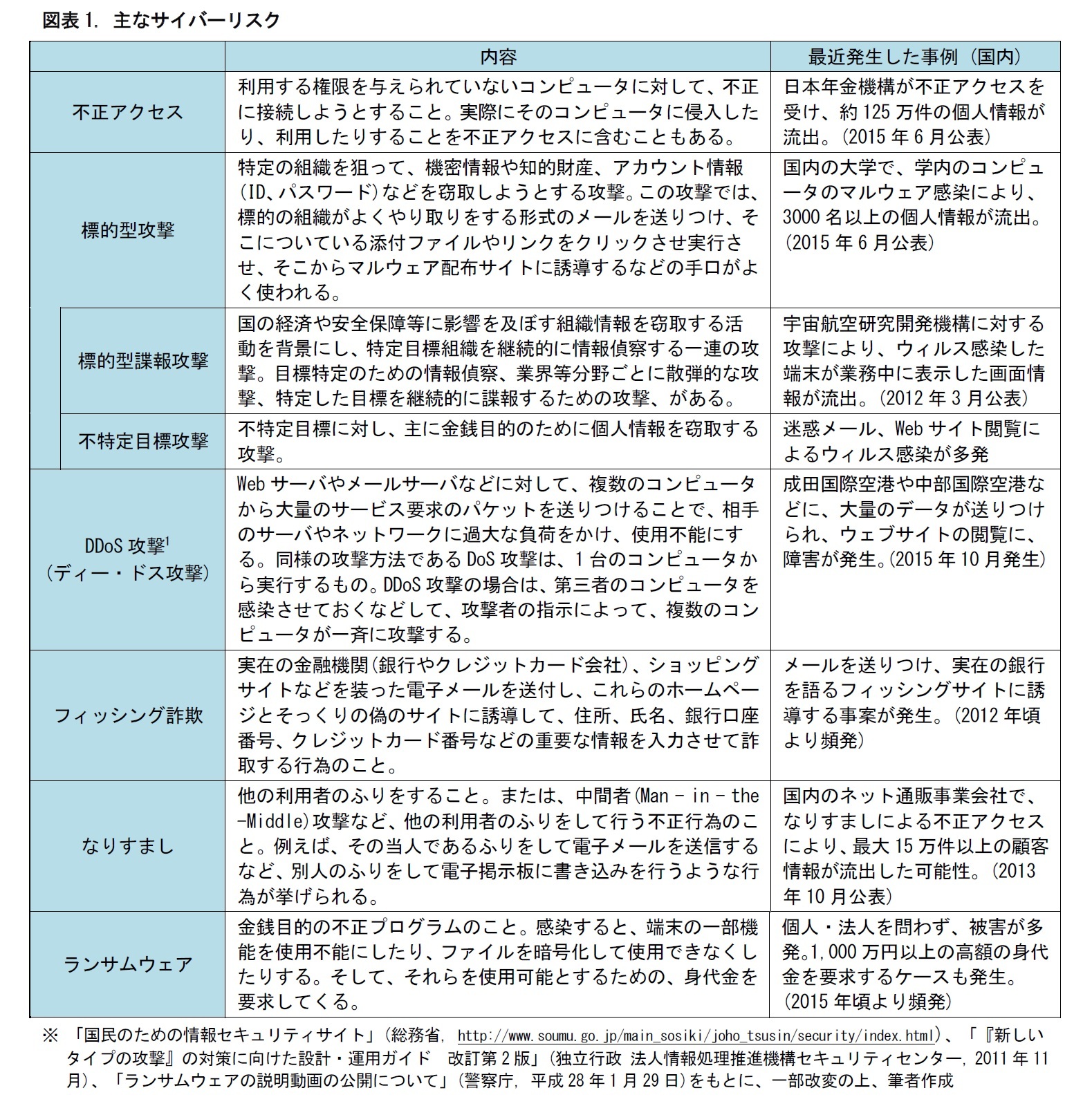
一方、それらを狙った、サイバー犯罪は様々な形で進化し、中には、政府や企業等にとって、大きな脅威となるものも出てきている。悪意をもって他人のコンピュータのデータやプログラムを盗み見たり、改竄(かいざん)・破壊などを行うことが、その中心となっている。主なサイバーリスクとして、次の図表のようなものが挙げられる。
1 DDoSは、Distributed Denial of Serviceの略。DDoS攻撃は、分散型サービス拒否攻撃を指す。
2|サイバー犯罪による損害額は、世界全体で年間4,000億ドル以上
サイバー犯罪は、世界的に拡大している。2014年に公表された調査報告2によれば、年間の損害は、4,000億米ドル以上とされている3。同報告は、国別の損害額も示している。国内総生産(GDP)に対する損害額の比率で見ると、ドイツが1.60%と高い。次いでオランダが1.50%、ノルウェーが0.64%と、一部のヨーロッパ諸国で高くなっている。主要国では、アメリカは0.64%、中国は0.63%、イギリスは0.16%、フランスは0.11%などとなっている。日本は、0.02%と、他国に比べて低水準とされている。
2 “Net Losses: Estimating the Global Cost of Cybercrime Economic impact of cybercrime II”(Center for Strategic and International Studies, June 2014) より。
3 損害額の見積もりは、幅をもって示されている。少なくとも3,750億米ドル、最大で5,750億米ドルとされる。
3――サイバーリスクの特徴
サイバーリスクによる損害は、様々な形で現れる。例として、企業が攻撃を受けて、機密情報や、顧客情報が漏洩(ろうえい)して、損害を被るケースを考えてみよう。
個人情報の漏洩に対して、被害者への損害賠償のための賠償金が必要となる。もし、顧客との間で訴訟が発生すれば、そのための費用もかかる。原因調査や、再発防止策の策定のためにも、弁護士相談や、臨時雇用職員の人件費、社告のための費用など、様々な負担が発生する。また、その対応のために、通常の業務の一部を一定期間停止することになれば、その間の機会利益の喪失や、工場ライン等の事業維持の費用も発生する。
機密情報については、その流出に伴ない、市場での優位性を失うことや、風評被害を被ることもあり、その場合の損害は計り知れない。
これらの損害は、事案ごとに発生の仕方が異なる。従って、過去の事例のうち、将来の予想の参考になる要素は限られる。このため、サイバーリスクは、予想損害額の見積もりが難しいと言える。
(2016年09月13日「保険・年金フォーカス」)
このレポートの関連カテゴリ
保険研究部 主席研究員 兼 気候変動リサーチセンター チーフ気候変動アナリスト 兼 ヘルスケアリサーチセンター 主席研究員
篠原 拓也 (しのはら たくや)
研究・専門分野
保険商品・計理、共済計理人・コンサルティング業務
03-3512-1823
- 【職歴】
1992年 日本生命保険相互会社入社
2014年 ニッセイ基礎研究所へ
【加入団体等】
・日本アクチュアリー会 正会員
篠原 拓也のレポート
| 日付 | タイトル | 執筆者 | 媒体 |
|---|---|---|---|
| 2025/05/27 | 気候指数 2024年データへの更新-日本の気候の極端さは1971年以降の最高水準を大幅に更新 | 篠原 拓也 | 基礎研レポート |
| 2025/05/20 | 「次元の呪い」への対処-モデルの精度を上げるにはどうしたらよいか? | 篠原 拓也 | 研究員の眼 |
| 2025/05/13 | チェス盤を用いた伝心-愛情と計算力があれば心は通じる? | 篠原 拓也 | 研究員の眼 |
| 2025/05/09 | 国民負担率 24年度45.8%の見込み-高齢化を背景に、欧州諸国との差は徐々に縮小 | 篠原 拓也 | 基礎研マンスリー |
新着記事
-
2025年10月28日
試練の5年に踏み出す中国(前編)-「第15次五カ年計画」の5年間は、どのような5年か -
2025年10月28日
地域医療連携推進法人の現状と今後を考える-「連携以上、統合未満」で協力する形態、その将来像は? -
2025年10月28日
東宝の自己株式取得-公開買付による取得 -
2025年10月28日
今週のレポート・コラムまとめ【10/21-10/27発行分】 -
2025年10月27日
大学卒女性の働き方別生涯賃金の推計(令和6年調査より)-正社員で2人出産・育休・時短で2億円超
レポート紹介
-
研究領域
-
経済
-
金融・為替
-
資産運用・資産形成
-
年金
-
社会保障制度
-
保険
-
不動産
-
経営・ビジネス
-
暮らし
-
ジェロントロジー(高齢社会総合研究)
-
医療・介護・健康・ヘルスケア
-
政策提言
-
-
注目テーマ・キーワード
-
統計・指標・重要イベント
-
媒体
- アクセスランキング
お知らせ
-
2025年07月01日
News Release
-
2025年06月06日
News Release
-
2025年04月02日
News Release
【サイバーリスク保険の普及-サイバーリスクは、保険でどこまでカバーできるのか?】【シンクタンク】ニッセイ基礎研究所は、保険・年金・社会保障、経済・金融・不動産、暮らし・高齢社会、経営・ビジネスなどの各専門領域の研究員を抱え、様々な情報提供を行っています。
サイバーリスク保険の普及-サイバーリスクは、保険でどこまでカバーできるのか?のレポート Topへ














