- シンクタンクならニッセイ基礎研究所 >
- 社会保障制度 >
- アジアの社会保障制度 >
- 韓国における老人長期療養保険制度の現状や今後の課題―日本へのインプリケーションは?―
韓国における老人長期療養保険制度の現状や今後の課題―日本へのインプリケーションは?―
生活研究部 上席研究員・ヘルスケアリサーチセンター・ジェロントロジー推進室兼任 金 明中
文字サイズ
- 小
- 中
- 大
次は、老人長期療養保険制度のサービスを担当する人材の現状や課題について論じたい。老人長期療養保険制度のサービスを主に担当しているのは、日本の介護福祉士やホームヘルパー1級・2級のような業務を担当する療養保護士である。韓国政府は、老人長期療養保険制度の導入初期にはサービスを担当する人材をより早く市場に供給するために、療養保護士の養成学校の人員や施設基準を最低限に設定するとともに、市郡区に届出をすることだけで教育が実施できるように設立基準を大きく緩和した。そして、療養保護士の資格も療養保護士の養成学校で240時間(理論80時間、実技80時間、実習80時間)の教育課程を修了するだけで取得できるようにした。しかしながらその後療養保護士の養成学校が乱立することにより、質の低い療養保護士が市場に多く輩出されることに気づいた韓国政府は2010年4月に法律を改正し、療養保護士の養成学校の設立を届出制から指定制に変えると同時に、療養保護士の資格証の取得も教育課程を修了してから、国家資格試験(年3回、60点以上合格)に合格した者に限定する等基準を強化した。しかしながら、試験の難易度はそれほど高くなく、最近の第18回療養保護士国家資格試験(2016年4月2日実施)の合格率は88.5%に達している。
療養保護士の資格を持っている者は約129万人もいるが、その中から2014年現在施設等で活動している者は266,538人に過ぎず、多くの療養保護士が労働市場から離れたり、他の職についている状況である(図表16)。このように療養保護士の労働市場参加率が低い理由は、日本と同じく療養保護士の賃金が低く勤務環境が劣悪だからである。療養保護士の月平均賃金は130~150万ウォン前後と推定されているが、これは最低賃金を少し上回る低い水準である8。さらに、正規労働者の月平均賃金324万ウォン(2015年)と比較すると、療養保護士の賃金水準は正規労働者の50%にも至らない。このような療養保護士の低い処遇水準は療養保護士の離職率を高める要因にもなっている。ジョンウンハ・ジャンミンギョン(2012)を参考とすると、療養保護士の離職率は2008年の22.8%から2011年には33.4%まで上昇した。また、韓国老人福祉中央会政策研究所(2012)とジョンウンハ・ジャンミンギョン(2012)が行った調査結果によると、療養保護士の平均勤続期間はそれぞれ29.1ヶ月と30.2ヶ月で老人長期療養保険関連施設に従事している労働者の中で最も短いことが明らかになった。
また、療養保護士に対する低い処遇水準や劣悪な労働環境は若者が療養保護士として労働市場に参加することを妨げる要因にもなっている。国民健康保険公団は2014年現在、活動している療養保護士が約30.4万人9いると推計しているが、その年齢構成を見ると、40代以上が全療養保護士の96.6%を占めており、40代未満は3.4%に過ぎない状況である(図表18)。日本の場合、40代未満の介護労働者の割合が33.7%10を占めていることとは大きな対照を成している。
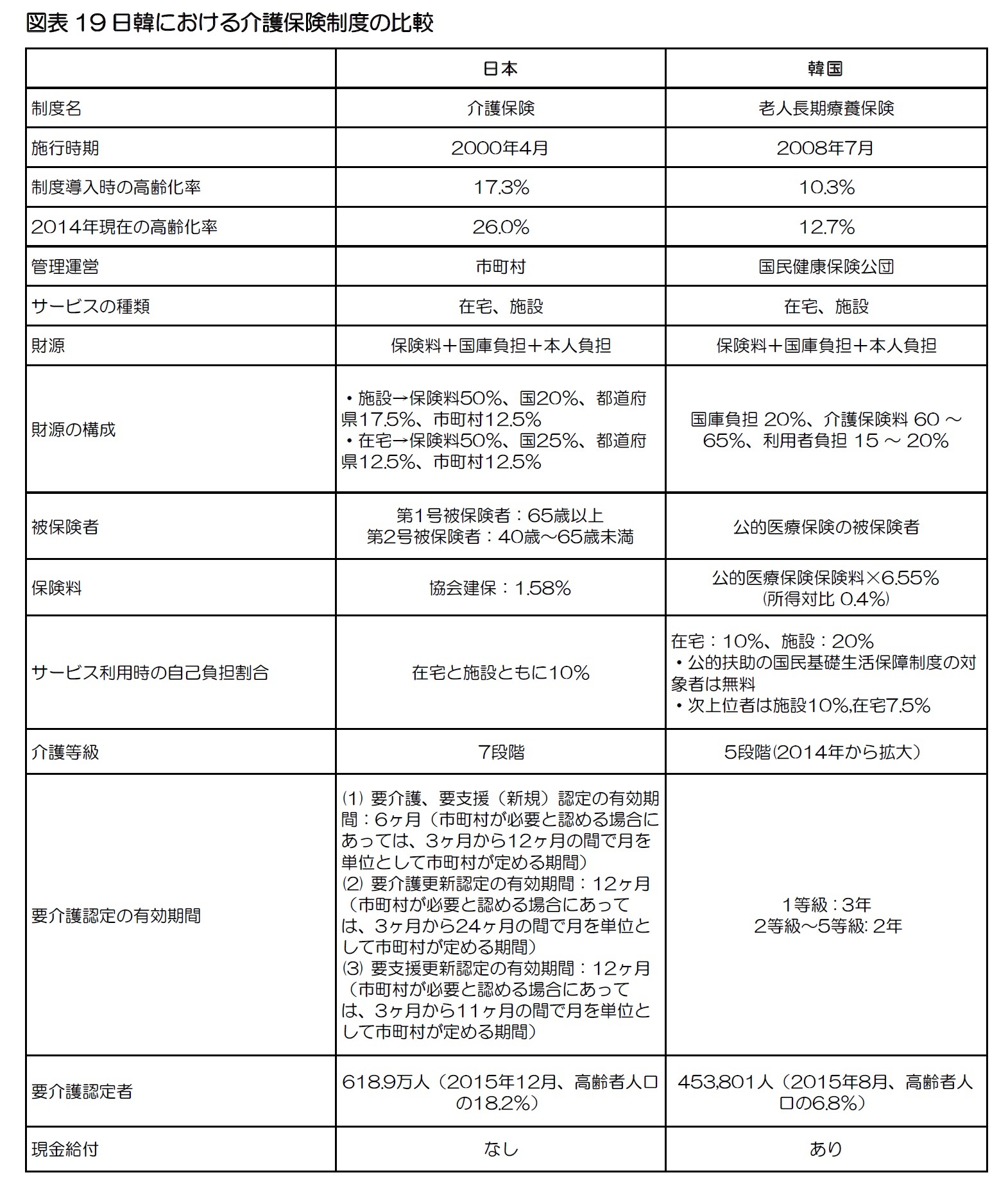
制度を利用する時の不便な点としては「認定の有効期間が短いこと」(26.6%)、「医師意見書を発給してもらうための手続きが面倒なこと」(20.1%)、「等級判定が明確でないこと」(12.8%)等があげられた。一方、一般国民を対象とした制度に対する認知度(「良く知っている」と「聞いたことはある」と答えた割合の合計)は73.0%で2013年調査の71.0%に比べて2ポイント上昇しており、制度が定着する過程で満足度や認知度がアップする傾向がみられた。図表19は今まで説明した韓国の老人長期療養保険制度と日本の介護保険制度を見やすくまとめたものである。
8 2016年の最低賃金は6,030ウォンであり、療養保護士が正規労働者のように働いた場合(正規労働者月平均労働時間175.9時間)1ヶ月の収入は106万ウォンになる。さらに、サービス残業等を含めると最低賃金以下の賃金しかもらっていない可能性も高い。
9 施設に従事している療養保護士266,583人と家族療養保護士約3.7万人。
10 介護労働安定センター(2014)「平成25年度介護労働実態調査結果」。平年19年の調査結果で40代未満の介護労働者の割合が40.6%であったことと比べると、日本の場合も若者の介護職離れが深刻な状況だと言える。
(2016年06月15日「基礎研レポート」)
生活研究部 上席研究員・ヘルスケアリサーチセンター・ジェロントロジー推進室兼任
金 明中 (きむ みょんじゅん)
研究・専門分野
高齢者雇用、不安定労働、働き方改革、貧困・格差、日韓社会政策比較、日韓経済比較、人的資源管理、基礎統計
03-3512-1825
- プロフィール
【職歴】
独立行政法人労働政策研究・研修機構アシスタント・フェロー、日本経済研究センター研究員を経て、2008年9月ニッセイ基礎研究所へ、2023年7月から現職
・2011年~ 日本女子大学非常勤講師
・2015年~ 日本女子大学現代女性キャリア研究所特任研究員
・2021年~ 横浜市立大学非常勤講師
・2021年~ 専修大学非常勤講師
・2021年~ 日本大学非常勤講師
・2022年~ 亜細亜大学都市創造学部特任准教授
・2022年~ 慶應義塾大学非常勤講師
・2019年 労働政策研究会議準備委員会準備委員
東アジア経済経営学会理事
・2021年 第36回韓日経済経営国際学術大会準備委員会準備委員
【加入団体等】
・日本経済学会
・日本労務学会
・社会政策学会
・日本労使関係研究協会
・東アジア経済経営学会
・現代韓国朝鮮学会
・博士(慶應義塾大学、商学)
金 明中のレポート
| 日付 | タイトル | 執筆者 | 媒体 |
|---|---|---|---|
| 2025/07/08 | 「静かな退職」と「カタツムリ女子」の台頭-ハッスルカルチャーからの脱却と新しい働き方のかたち | 金 明中 | 基礎研マンスリー |
| 2025/06/06 | “サヨナラ”もプロに任せる時代-急増する退職代行サービス利用の背景とは? | 金 明中 | 基礎研マンスリー |
| 2025/06/02 | 日韓カップルの増加は少子化に歯止めをかけるか? | 金 明中 | 研究員の眼 |
| 2025/05/22 | 【アジア・新興国】韓国の生命保険市場の現状-2023年のデータを中心に- | 金 明中 | 保険・年金フォーカス |
新着記事
-
2025年11月06日
世の中は人間よりも生成AIに寛大なのか? -
2025年11月06日
働く人の飲酒量とリスク認識:適正化に気づくのはどのような人か -
2025年11月06日
Meta、ByteDanceのDSA違反の可能性-欧州委員会による暫定的見解 -
2025年11月06日
財政赤字のリスクシナリオ -
2025年11月06日
老後の住宅資産の利活用について考える
お知らせ
-
2025年07月01日
News Release
-
2025年06月06日
News Release
-
2025年04月02日
News Release
【韓国における老人長期療養保険制度の現状や今後の課題―日本へのインプリケーションは?―】【シンクタンク】ニッセイ基礎研究所は、保険・年金・社会保障、経済・金融・不動産、暮らし・高齢社会、経営・ビジネスなどの各専門領域の研究員を抱え、様々な情報提供を行っています。
韓国における老人長期療養保険制度の現状や今後の課題―日本へのインプリケーションは?―のレポート Topへ













