- シンクタンクならニッセイ基礎研究所 >
- 経営・ビジネス >
- 雇用・人事管理 >
- フランスにおける少子化社会脱却への道程の段階的考察-出生率2.0を早期達成したフランスの少子化対策を日本に活かすことは出来るのか-
フランスにおける少子化社会脱却への道程の段階的考察-出生率2.0を早期達成したフランスの少子化対策を日本に活かすことは出来るのか-
生活研究部 人口動態シニアリサーチャー 天野 馨南子
文字サイズ
- 小
- 中
- 大
2|フランスの子育て支援策 – 第1フェーズ (日仏出生率急低下期 : 第二次世界大戦後~1984年)第二次世界大戦が終結したのは1945年であるが、1968年の5月革命をきっかけとしておこったフェミニズム運動まで、フランスの女性は日本の女性よりも自由な権利を与えられていなかった。子育て支援という観点から言えば、母親が育児に専念して家庭に入るのが当たり前という社会であったので、社会からの働く女性への保育支援的なサービスはほぼ見られない。
人口問題的に見ると、1970年代まで中絶は女性にとって犯罪であり(男性側は無罪)、女性は避妊も離婚も資産保有も法律によって禁止されていた。日本は戦後ほどなくしてやむをえない事由による中絶が優生保護法によって可能となり、妻側からの離婚は明治時代から可能であった。このことから考えると、フランスの女性は1970年代まで法律によって、その生き方をかなり強く家庭に縛られていたことになる。
フランスにおいて日本でいうところの「女性活躍」が開始されたのは1970年代である。1972年から大学への進学が男女平等となり、フランス女性の大学進学率が上昇する。子どもの養育や家の財産等、家庭において父権が絶対的であったフランスにおいて、避妊(67年)、中絶(75年)離婚(75年)等、この時期相次いで選択の権利を女性が得ることで、女性は社会に男性とほぼ同じ立場で進出することが可能になっていったのである。
現在フランスでは、主婦がほとんどいなくなり、主婦(femme au foyer)という言葉がほぼ死語となった。ゆえに、現在のフランスにおいて、第1フェーズは「メイドのように閉じ込められていた女性たち」(ドラ2015)が仕事を求めて社会へ飛び出していった時代、と表現されている。
女性が妊娠・出産に関する重要な選択の権利を得た70年代フランス。
この時期、フランスでは日本を上回る勢いで出生率が急落している。1975年には初めて出生率が2.0を下回り、その後は緩やかに上下しつつも低下し続けてゆく。
それまでは犯罪行為とされ罰せられた避妊や中絶の選択が女性に認められたのであるから、出生率の低下は当たり前とも言える。図表4の出生率の推移を見ると、この第1フェーズ、特に70年代においては、日本において生じていた出生率の減少よりもよりラジカルにフランスの出生率が低下している。70年代のフランスの出生率のこの急低下は、女性の社会進出による部分もあるものの、むしろ中絶や避妊にかかわる法律の現代化による部分に注目すべきであろう。
(2)出生率低下の減速効果はあったものの反転効果は発揮しなかった金銭的政策
フェーズ1において、日本と比較して際立った少子化対策(当時はそのような認識ではなく女性の就労支援として拡大されたものであるが)は1945年に開始されていた産休制度の拡大(1971年)と育児休業制度の導入(1977年)である。
まず産休制度の拡大についてであるが、フランスにおいては戦後、産休に対しては50%の給与保障制度が導入されていた。女性が安心して社会進出しつつ出産できる社会の準備として、1971年には90%の給与保障にまで制度拡大が行われた。
この90%支給、という数値は非常に高い数値である。日本の出産手当金は現在においても給与の3分の2に留まっている。また、女性活躍推進の最先端国と言われるスウェーデンにおいても現在でも80%支給であることがフランスのこの90%という保証率の高さを示している。そのような高い支給率を早期から実施していたフランスであるが、この90%への支給拡大では70年代の出生率の急激な低下には歯止めがかからなかったことが図表4からわかる。
同じく図表4を見ると、フランスの出生率が1980年、1981年においてのみ、一時的な急回復を見せていることがわかる。これについては、第20代大統領ジスカール・デスタンの就任最後の年に実施された極端な金銭的出産奨励策によるものである。
当時このばら撒き政策は「ジスカールの100万サンチーム4(million de centimes de Giscard)」(江口2009)と呼ばれ批判も大きかったが、70年代の急激な出生率の減少を受け全会一致で可決された政策であった。第3子以降には、第1子ならびに第2子に支給される5000フランの倍額の1万フランを産前産後手当金として支給する、というものである。さらに第3子以降のメリット政策として、家族手当金5の支給率アップ、産休期間の引き上げ(16週→26週)も行われた。
家族手当金とは、第二次世界大戦前の1932年に創設された歴史あるフランスの制度である。子どものいる(年齢制限はこの当時16歳)家庭へ、月額で現金が支給される。子育て中の家庭の生活水準を維持させるための制度であり、現在のフランスにおいても行われている。子育て中の家庭であることを事由に、所得制限なく毎月支払われるこの家族手当金が「フランスの手厚い子育て支援策」として日本において紹介されることがある。しかし、この制度は第二次世界大戦前からある制度であり、この制度があっても、1970年代、80年代のフランスにおいて継続的な出生率の減少があったことを指摘したい。
上記のような第1フェーズの最後のジスカール大統領の大盤振る舞いの出産奨励策は、結果的にフランスの財政難を引き起こし、また図表4からもわかるように、出生率の上昇も一時的なものにとどまるという結果となった。
次に、育児休業制度導入についてであるが、日本では1992年に育児休業法によって育児休業制度が制度化された一方、フランスではその15年も前の1977年に、従業員200名以上の企業の従業員に関して最長2年間の育児休業を制度化している。しかしこれでも、フランスにおける第1フェーズの急激な少子化には歯止めがかからなかった。
4 フランスのユーロ統合前の貨幣単価。1フラン=100サンチーム。
5 家族手当-フランスの家族手当の歴史は非常に古く、法制化されたのは第二次世界大戦前の1932年である。当時は義務教育就学年齢(当時は13歳)までの子を持つ労働者に対して支給される手当としてスタートした。その後、ヒトラーを筆頭とする全体主義が台頭した1930年代の世界情勢を背景として、フランスの人口減少を阻止するための出産奨励策へと拡大する。1939年には家族法典が成立し、家族手当の支給内容も多岐に拡大された。
3|フランスの子育て支援策 – 第2フェーズ(日仏出生率の格差拡大期 : 1985年~1992年)(1)女性活躍のベースとなる基本的法権利の整備完了
現在、安倍政権が掲げる一億総活躍社会で目標とされている出生率1.8。
この数値は、30年前に始まる第2フェーズ開始時点では、日仏両国ともに維持していた数値であった。
しかし、この時期に1.8から出生率が緩やかな低下にとどまったフランスに対し、日本は先進国最速と言われる出生率の低下をみせた(図表5)。
第2フェーズにおいて、フランスの女性は社会進出に不可欠な基本的な法権利をほぼ獲得する。第1フェーズの終盤の1981年、フランスはミッテラン大統領率いる左派政権へ変化した。このミッテラン政権下の1983年、フランスでは通称ルーディ法(Loi Roudy)と呼ばれる男女職業平等法が成立している6。また第2フェーズの開始年である1985年に、フランスにおいて夫婦の財産所有権が平等となり、女性の社会進出に不可欠な経済的な権利もようやく法整備された。
(2)子育て支援手当政策のコントロールを強化するも出生率反転はならず
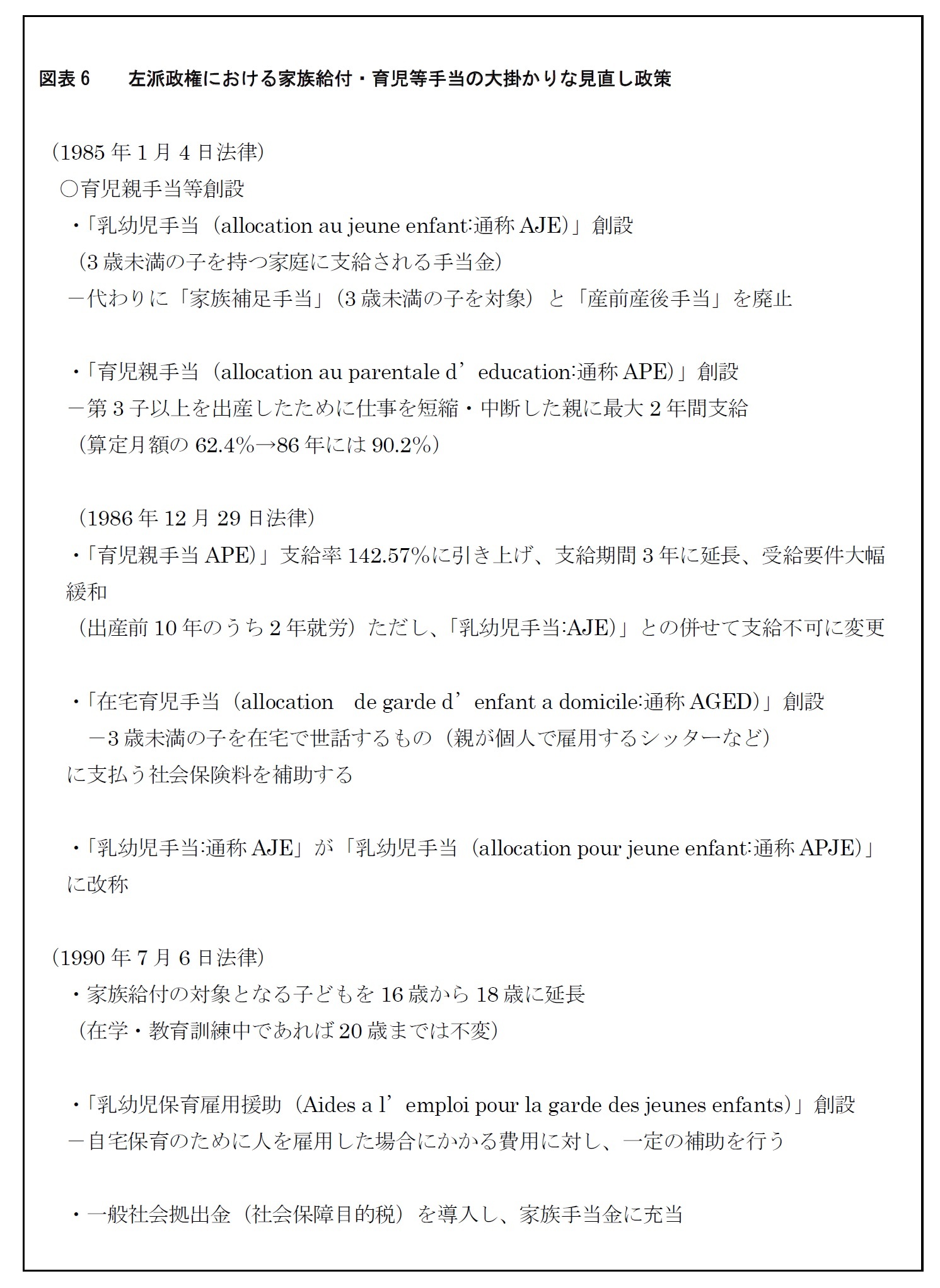
1994年まで続くミッテラン大統領下の左派政権の子育て支援策を一言で示すならば「家族給付・育児等手当の大掛かりな見直し政策」(図表7)である。
既存の出産育児にかかる金銭的な支給制度を廃止・新規創設など統合・拡大し、支給要件などを緩和した。
しかし結論から言うと、残念ながらこの時期(フェーズ2)を通して、フランスにおける出生率の回復は起こらなかった(図表5)。
各種の子育て支援手当金の管理運営が、同時期の日本のような急速な出生率減少の抑止政策にはなったことが図表5からは見て取れる。しかし、出生率を反転上昇させる、という目的には寄与しなかった。
ただ、出生率の回復には至らなかったものの、第2フェーズスタート時点ではほぼ同じ1.8程度の出生率から、日本ほどの急速な出生率の低下を起こさなかったフランス。
女性活躍推進策として、母親が安心して就業継続できるための保育費用に寄与する、育児親手当(APE)や自宅保育のシッターを雇用することを支援する第2フェーズで登場した各種手当創設が、出生率が下がり過ぎない(超少子化に突入しない)ことには寄与したと思われる。
(3)「出産か、就業継続か」の二者択一社会からの脱却
この第2フェーズは、女性活躍推進の視点でみるならば大きな成果があった期間といえる。
OECD Labor Market Statistics のデータによれば、1970年にはまだフランスに存在していた「年齢階級別女性の労働力率のM字カーブ」は、第1フェーズの1980年には解消された。
育児中のため休職したり、短時間勤務に切り替えたりしている女性の給与を、企業にかわって社会保障が補填する制度(図表6のAPE参照)がこの時期さらに拡大された。そのため、企業としては育児中の女性をレイオフせずに雇用継続させることがさらに容易となった。一方、女性も出産後のレイオフの可能性が低くなったため、より安心して出産を検討できるようになった。つまり、この時期にフランスの女性は「出産か就業継続か」の二者択一の束縛となりうる環境からは解放されたのである。
というのも、第2フェーズの終わりの1991年には、フランスの女性労働力率は1980年のそれよりも更に上昇し、ほぼ現在の女性労働力率の曲線に近い形状に変化している。
出生率反転までの効果はなかったものの、この時期、女性活躍推進はフランスにおいて進展した。
第2フェーズにおいて、フランス社会は「出産か就業継続か」二者択一社会から脱却でき、そして次なる第3フェーズにおいて、出生率が急上昇する。
6 日本では1979年国連総会採択の女子差別撤廃条約をうけ、1985年に男女雇用機会均等法が成立した。フランスに2年、均等法整備が遅れた。
(2016年02月08日「基礎研レポート」)
03-3512-1878
- プロフィール
1995年:日本生命保険相互会社 入社
1999年:株式会社ニッセイ基礎研究所 出向
【委員歴/ご依頼順(現職優先)】
1.政府
・【総務省統計局】
「令和7年国勢調査有識者会議」構成員(2021年~)
・【こども家庭庁】
「若い世代視点からのライフデザインに関する検討会」構成員(2025年度)
「若い世代の描くライフデザインや出会いを考えるワーキンググループ」構成員(2024~2025年度)
「令和5年度「地域少子化対策に関する調査事業」委員会委員」(2023年度)
・【内閣府特命担当大臣(少子化対策)主宰】
「少子化社会対策大綱の推進に関する検討会」構成員(2021年~2022年)
「結婚の希望を叶える環境整備に向けた企業・団体等の取組に関する検討会」構成メンバー(2016年)
・【内閣府男女共同参画局】
「人生100年時代の結婚と家族に関する研究会」構成員(2021年~2022年)
・【内閣府】
「令和3年度結婚支援ボランティア等育成モデルプログラム開発調査 企画委員会 委員」(内閣府委託事業)(2021年~2022年)
「地域少子化対策重点推進交付金」事業選定審査員(2017年~2018年)
「地域少子化対策強化事業の調査研究・効果検証と優良事例調査 企画・分析会議委員(2016年~2017年)
2.自治体
・【富山県】
「県政エグゼクティブアドバイザー」(2023年~)
「富山県子育て支援・少子化対策県民会議 委員」(2022年~)
「富山県成長戦略会議真の幸せ(ウェルビーイング)戦略プロジェクトチーム 少子化対策・子育て支援専門部会委員」(2022年)
・【高知県】
「元気な未来創造戦略推進委員会 委員」(2024年度~)
「中山間地域再興ビジョン検討委員会 委員」(2023年度)
・【三重県】
「人口減少対策有識者会議 有識者委員」(2023年度~)
・【愛知県豊田市】
「豊田市総合計画推進会議 有識者委員」(2025年度~)
・【石川県】
「少子化対策アドバイザー」(2023年度)
・【長野県伊那市】
「伊那市新産業技術推進協議会委員/分野:全般」(2020年~2021年)
・【佐賀県健康福祉部男女参画・こども局こども未来課】
「子育てし大県“さが”データ活用アドバイザー」(2021年)
・【愛媛県松山市】
「まつやま人口減少対策推進会議」専門部会・結婚支援ビッグデータ・オープンデータ活用研究会メンバー(2017年度~2018年度)
3.民間団体
・【東京商工会議所】
東京における少子化対策専門委員会 学識者委員(2023年~)
・【愛媛県法人会連合会】
えひめ結婚支援センターアドバイザー委員(2016年度~)
・【公益財団法人東北活性化研究センター】
「人口の社会減と女性の定着」に関する情報発信/普及啓発検討委員会 委員長(2021年~)
「人口の社会減と女性の定着」に関する意識調査/検討委員会 委員長(2020年~2021年)
・【中外製薬株式会社】
「ヒト由来試料を用いた研究に関する倫理委員会(通称:研究倫理委員会) 委員」(2020年~)
・【主宰研究会】
地方女性活性化研究会(2020年~)
日本証券アナリスト協会 認定アナリスト(CMA)
日本労務学会 会員
日本性差医学・医療学会 会員
日本保険学会 会員
性差医療情報ネットワーク 会員
JADPメンタル心理カウンセラー
JADP上級心理カウンセラー
天野 馨南子のレポート
| 日付 | タイトル | 執筆者 | 媒体 |
|---|---|---|---|
| 2025/10/20 | 縮小を続ける夫婦の年齢差-平均3歳差は「第二次世界大戦直後」という事実 | 天野 馨南子 | 研究員の眼 |
| 2025/09/22 | 【少子化対策データ考】コロナ時の若年移動抑制で大阪府が非少子化1位へ | 天野 馨南子 | 基礎研レター |
| 2025/09/01 | 【少子化対策データ考】若者の2人に1人は「両親が羨ましくない」未婚化ニッポンの姿 | 天野 馨南子 | 基礎研レター |
| 2025/07/09 | 「専業主婦世帯」理想は、若年男女の5%未満 【脱・中高年民主主義】大人気就職エリア、東京在勤若者の理想のライフコースとは? | 天野 馨南子 | 基礎研レター |
新着記事
-
2025年11月04日
今週のレポート・コラムまとめ【10/28-10/31発行分】 -
2025年10月31日
交流を広げるだけでは届かない-関係人口・二地域居住に求められる「心の安全・安心」と今後の道筋 -
2025年10月31日
ECB政策理事会-3会合連続となる全会一致の据え置き決定 -
2025年10月31日
2025年7-9月期の実質GDP~前期比▲0.7%(年率▲2.7%)を予測~ -
2025年10月31日
保険型投資商品の特徴を理解すること(欧州)-欧州保険協会の解説文書
お知らせ
-
2025年07月01日
News Release
-
2025年06月06日
News Release
-
2025年04月02日
News Release
【フランスにおける少子化社会脱却への道程の段階的考察-出生率2.0を早期達成したフランスの少子化対策を日本に活かすことは出来るのか-】【シンクタンク】ニッセイ基礎研究所は、保険・年金・社会保障、経済・金融・不動産、暮らし・高齢社会、経営・ビジネスなどの各専門領域の研究員を抱え、様々な情報提供を行っています。
フランスにおける少子化社会脱却への道程の段階的考察-出生率2.0を早期達成したフランスの少子化対策を日本に活かすことは出来るのか-のレポート Topへ











