- シンクタンクならニッセイ基礎研究所 >
- 社会保障制度 >
- 医療保険制度 >
- 都道府県と市町村の連携は可能か-医療・介護の切れ目のない提供体制に向けて
都道府県と市町村の連携は可能か-医療・介護の切れ目のない提供体制に向けて
保険研究部 上席研究員・ヘルスケアリサーチセンター・ジェロントロジー推進室兼任 三原 岳
文字サイズ
- 小
- 中
- 大
1――はじめに~問われる都道府県と市町村の連携~
では、こうした制度改正が進むと、医療・介護の現場や市民の生活はどう変わるだろうか。大きな方向性として、医療行政に関する「都道府県の総合的なガバナンス」が強化される一方、介護保険に関する市町村の「保険者機能」を強める方向で制度改正が進んでおり、医療行政に関する都道府県の役割と、介護行政についての市町村の役割がそれぞれ大きくなることは間違いない。
一方、診療報酬や介護報酬で重点分野とされている在宅ケアは医療・介護の垣根が低く、医療・介護連携など切れ目のない提供体制を構築する上では、都道府県、市町村の連携が求められる。国としても、住民向け相談窓口の設置などを図る「在宅医療・介護連携推進事業」を進めるよう市町村に求めているが、医療提供体制に関する市町村の動きは必ずしも積極的とは言えない。
本レポートでは、医療・介護分野の制度改革を概観した上で、都道府県、市町村に期待されている役割を考察し、両者の連携が必要な在宅ケアを中心に、切れ目のない提供体制の構築を図る上で、市町村が医療提供体制に関与していない点を課題として挙げる。
さらに課題解決の方策として、現行制度における自治体独自の動きも踏まえつつ、在宅医療やプライマリ・ケア2の整備、医療・介護連携など身近な医療政策について、市町村に医療計画の策定を義務付ける制度改正を提案する。
1 国民健康保険制度については、都道府県や市町村が運営する制度に加えて、医師や弁護士などを対象とした特別国民健康保険組合があるが、ここでは前者について論じる。
2 一般的に「1次医療」と理解されているが、福祉との連携や社会資源の活用など患者の生活を広範に診るのが特色。詳細は2017年12月8日付の基礎研レポート「地域医療構想を3つのキーワードで読み解く(4)-日常的な医療ニーズをカバーするプライマリ・ケアの重要性」(http://www.nli-research.co.jp/report/detail/id=57355?site=nli)を参照。
2――「惑星直列」の内容
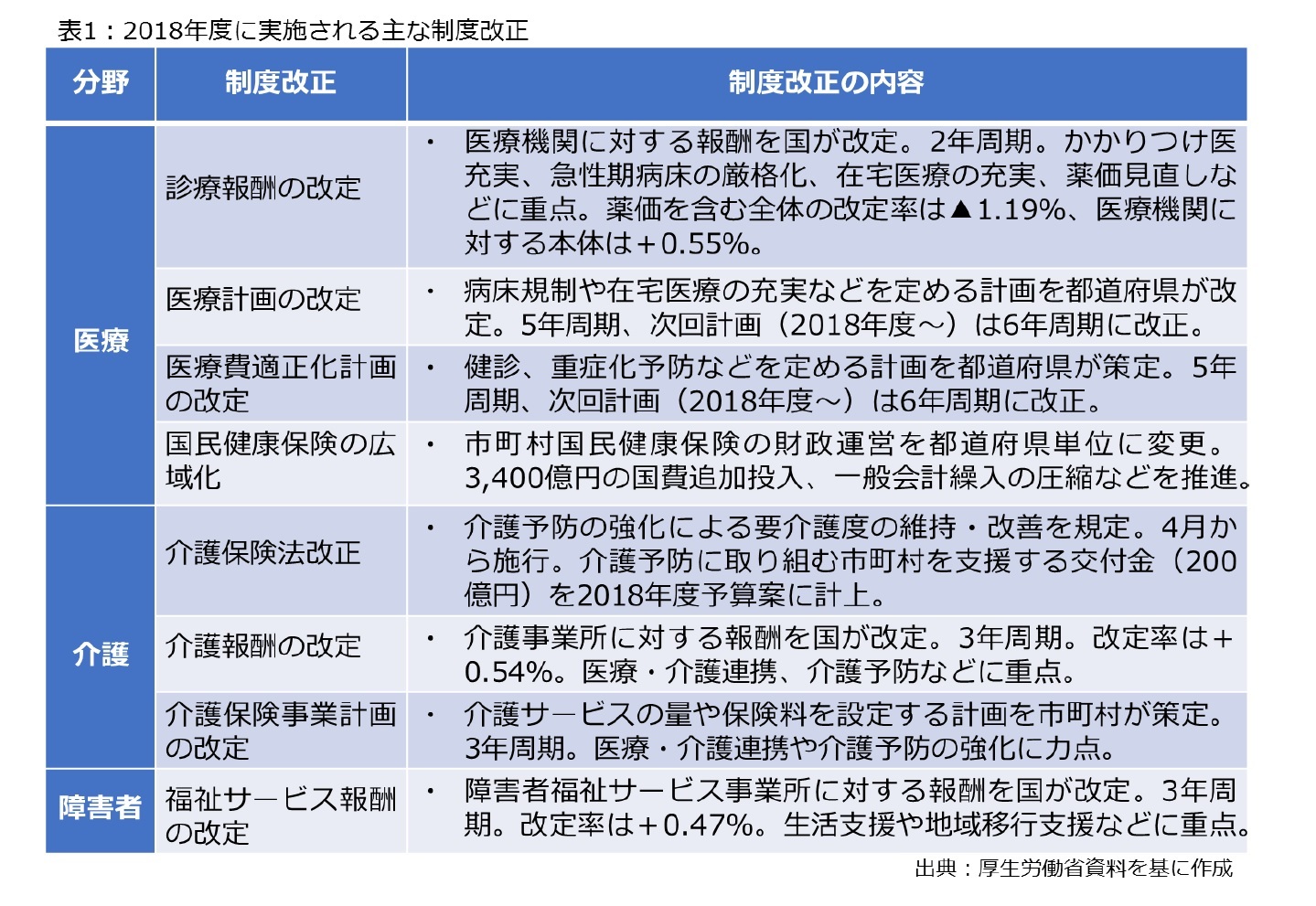
このうち、診療報酬や介護報酬、障害者福祉サービスの報酬は年末の予算編成の結果、改定率が0.55%、0.54%、0.47%と、いずれもプラス改定で決まり、3月までに報酬の単価や基準、要件などが決まる予定だ。
このほか、2018年度に実施される医療・介護・福祉に関する制度改正の方向性は表1の通りであり、本レポートでは医療計画と介護保険事業計画の改定に着目しつつ、自治体に求められる対応を考察したい。
3――都道府県に期待されていること
具体的な内容は表2と図1の通りである3。医療計画の一部として都道府県が2017年3月までに策定した「地域医療構想」の着実な推進を図る観点に立ち、病床機能再編や在宅医療の充実に向けた定量的な病床数の把握、慢性期に入院する患者の在宅移行推進、病床再編に関する都道府県の権限整備などを挙げており、医療費適正化計画の観点では地域の実情に応じて都道府県別に診療報酬を設定する特例の活用などを促した。さらに、こうした都道府県の取り組みを促すインセンティブとしては、▽都道府県ごとの地域医療構想の進捗状況に応じた地域医療介護総合確保基金(以下、基金)の配分、▽受益と負担の牽制による保険財政運営、▽医療費等のアウトカム指標に応じた保険者努力支援制度の配分――などを列挙した。
さらに、同じく左上の矢印に出ている保険者努力支援制度とは、健診や健康づくりなど医療費適正化に取り組む市町村を財政的に優遇する制度を指す。これは国民健康保険の都道府県単位化に際して導入され、1,700億円が糖尿病の重症化予防、後発医薬品の使用促進、メタボリック・シンドロームを把握する特定健診(メタボ健診)・特定保健指導 の実施率などの基準で各都道府県から市町村に分配される。
このうち、(1)は地域医療構想の推進に際して、過剰な病床や稼動していない病床の削減を命令できる都道府県の権限を指しており、詳細については、既に公表したレポート6を参照して頂くとして、ここでは(2)の都道府県別診療報酬制度について概要を説明すると、実は都道府県の判断で診療報酬を変えられる法改正は2008年の医療制度改革に際して行われていた7。この時の法改正では、人口1人当たり医療費が高い県が医療費を抑制するため、全国一律10点の診療報酬単価を例えば9円に引き下げることで、医療費適正化を図ることが想定されていたが、実例が一つもなく、財務省は適用に向けたルール作りを厚生労働省に求めており、今年度内にも示される予定だ8。
図の下の部分は国民健康保険の都道府県単位化に関する制度改正に言及している。このうち、左下に出ている国庫負担調整交付金とは、国民健康保険給付費の概ね7%を助成する国の普通調整交付金については、所得の差を加味した標準的な医療費の水準に基づくようになる点を示している。さらに右下に出ている法定外一般会計繰り入れの解消とは、国民健康保険の都道府県単位化に際して、赤字補てんや保険料の軽減を目的とした税金の投入が制限される9ため、負担と給付の関係が明確になることで、住民に対して「医療費を多く使えば保険料の負担が重くなる」「逆に医療費を節約すれば保険料の負担が減る」といった選択を求めやすくなる。これを財務省の資料では「受益と負担の牽制」という表現を用いている。
これらは全て財政制度等審議会の資料に基づいているため、コストに着目した説明になっている面は否めないが、「都道府県の総合的なガバナンスの強化」について、これまで厚生労働省から詳細な資料は出ておらず、財政制度等審議会の資料を通じて制度改正の論点や目的を網羅できると考えている10。
これにコスト以外の点を加味すると、医師確保に関する計画の策定を都道府県に義務付ける議論が進んでおり、こちらも都道府県の役割が強化される方向となっている。こうした制度改正の動向を踏まえると、医療行政に占める都道府県の役割が大きくなりつつあると言える。
3 2017年10月25日財政制度等審議会財政制度分科会の資料を参考にした。
4 地域医療介護総合確保基金は増税した消費税の一部を充当する形で2014年度に創設された。事業費の割合は国3分の2、都道府県3分の1。
5 40歳以上の人を対象に、肥満の度合いなどを調べるとともに、必要に応じて健康指導を行う健診。
6 2018年1月23日付の基礎研レポート「病床削減に向けて県の権限は強まるか?-非稼働病床を中心に今後の方向性を考える」(http://www.nli-research.co.jp/report/detail/id=57666?site=nli)。
7 高齢者医療安定確保法には都道府県単位で独自の診療報酬設定を可能とする規定がある。
8 2017年11月17日『日本経済新聞』。
9 その代わりに、予期せぬ給付増や保険料収入の減少に見舞われた場合、都道府県単位で設置される財政安定化基金を通じて、必要経費が交付・貸付される。
10 2017年4月12日の経済財政諮問会議で、塩崎恭久厚生労働相(当時)が「都道府県の保健ガバナンスの抜本強化」という資料を提出しており、ここでは「制度(権限)の強化」「人材の強化」「予算(財政)の強化」「情報(データ)の強化」を通じて、都道府県が「予防・健康・医療・介護の司令塔」になるとしている。財政面の議論に特化した財政制度等審議会の資料と比べると、データ分析に精通した人材確保に言及するなど対象を財政に限っていない一方、具体的な制度や施策の言及が少ない。
(2018年02月23日「基礎研レポート」)
03-3512-1798
- プロフィール
【職歴】
1995年4月~ 時事通信社
2011年4月~ 東京財団研究員
2017年10月~ ニッセイ基礎研究所
2023年7月から現職
【加入団体等】
・社会政策学会
・日本財政学会
・日本地方財政学会
・自治体学会
・日本ケアマネジメント学会
・関東学院大学法学部非常勤講師
【講演等】
・経団連、経済同友会、日本商工会議所、財政制度等審議会、日本医師会、連合など多数
・藤田医科大学を中心とする厚生労働省の市町村人材育成プログラムの講師(2020年度~)
【主な著書・寄稿など】
・『必携自治体職員ハンドブック』公職研(2021年5月、共著)
・『地域医療は再生するか』医薬経済社(2020年11月)
・『医薬経済』に『現場が望む社会保障制度』を連載中(毎月)
・「障害者政策の変容と差別解消法の意義」「合理的配慮の考え方と決定過程」日本聴覚障害学生高等教育支援ネットワーク編『トピック別 聴覚障害学生支援ガイド』(2017年3月、共著)
・「介護報酬複雑化の過程と問題点」『社会政策』(通巻第20号、2015年7月)ほか多数
三原 岳のレポート
| 日付 | タイトル | 執筆者 | 媒体 |
|---|---|---|---|
| 2025/08/27 | 相次ぐ有料老人ホームの不適切な事案、その対策は?(上)-医療的ニーズの高い人の支援が不十分な点など背景を探る | 三原 岳 | 研究員の眼 |
| 2025/07/29 | 介護保険改正の論点を考える-積み残された財源問題のほか、人材確保や有料老人ホームの見直しも論点に、参院選の影響は? | 三原 岳 | 基礎研レポート |
| 2025/07/24 | 診療報酬改定と「植木鉢」-石油危機の逸話から考える制度複雑化の背景 | 三原 岳 | 研究員の眼 |
| 2025/06/24 | 医療機関の経営危機、報酬改定と予算編成はどうなる?-物価・賃金上昇の影響は深刻、骨太方針の文言を読み解く | 三原 岳 | 保険・年金フォーカス |
新着記事
-
2025年09月17日
ふるさと納税「お得競争」の終焉-ポイント還元の廃止で問われる「地域貢献」と「持続可能な制度」のこれから -
2025年09月17日
貿易統計25年8月-関税引き上げの影響が顕在化し、米国向け自動車輸出が数量ベースで大きく落ち込む -
2025年09月17日
「最低賃金上昇×中小企業=成長の好循環」となるか?-中小企業に託す賃上げと成長の好循環の行方 -
2025年09月17日
家計消費の動向(二人以上世帯:~2025年7月)-実質賃金改善下でも「メリハリ消費」継続、娯楽支出は堅調を維持 -
2025年09月16日
インド消費者物価(25年9月)~8月のCPI上昇率は+2.1%に上昇、GST合理化でインフレ見通しは緩和
レポート紹介
-
研究領域
-
経済
-
金融・為替
-
資産運用・資産形成
-
年金
-
社会保障制度
-
保険
-
不動産
-
経営・ビジネス
-
暮らし
-
ジェロントロジー(高齢社会総合研究)
-
医療・介護・健康・ヘルスケア
-
政策提言
-
-
注目テーマ・キーワード
-
統計・指標・重要イベント
-
媒体
- アクセスランキング
お知らせ
-
2025年07月01日
News Release
-
2025年06月06日
News Release
-
2025年04月02日
News Release
【都道府県と市町村の連携は可能か-医療・介護の切れ目のない提供体制に向けて】【シンクタンク】ニッセイ基礎研究所は、保険・年金・社会保障、経済・金融・不動産、暮らし・高齢社会、経営・ビジネスなどの各専門領域の研究員を抱え、様々な情報提供を行っています。
都道府県と市町村の連携は可能か-医療・介護の切れ目のない提供体制に向けてのレポート Topへ












