- シンクタンクならニッセイ基礎研究所 >
- ジェロントロジー(高齢社会総合研究) >
- 高齢化問題(全般) >
- 6・3・3・4・・・「2」制-“おとな学校”は、自分のための義務教育課程
コラム
2014年05月30日
文字サイズ
- 小
- 中
- 大
本格的な超高齢社会の只中にあって、医療・介護制度をはじめとする様々な社会システムは、「地域」をキーワードに、大きな転換期を迎えている。“会社・職場から「地域」へ”、“「地域」包括ケアシステム”、“「地域」・街づくり”など、一度は目や耳にする機会があったのではないだろうか。
しかし、現状をみれば、一部の人たちが考えた地域像を前提に、社会システムが率先して縮小・後退し、当事者である“これからの”高齢者が望むと望まないとにかかわらず、「地域」へと送り出されているといった感が否めない。とすれば、これからは行き先となる地域づくりも然ることながら、そこへの行き方、言い換えれば、地域との関係を無理なく作る“きっかけ”の提供が必要であろう。
本稿は、その一つの方法として「おとな学校」構想を提案したい。
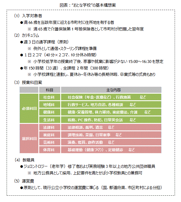
本構想を大雑把に整理すると、(1)満60歳(還暦)を区切りとして、そこから6年後の66歳となる4月1日から「おとな学校」(原則として、住所地の公立小学校校舎をタイムシェアする2年間の通学義務教育課程)に入学し、(2)授業では、地域情報の他、社会保険(年金、医療、介護)や行政サービスに関する情報提供、また、体育科授業を通じた健康増進や家庭科授業を通じた独居の生活力維持等も行うのである。
それまでの人生歴や今の生活・経済状況に関係なく、たまたま同じ地域に居合わせたクラスメートとの出会いと交流によって、同世代の“これからの”高齢者自身が、地域を共有する仲間を自然体で作る“きっかけ”を得ることができるのである。同時に、学校を運営する市町村(≒地域)は、伝えるべきものを“授業として”きちんと伝えることができる場を獲得することができる。
この構想の検討は、「カリキュラムや授業時間は?」、「先生は誰?」といった前向きな楽しいものだけではない(※筆者の考える“おとな学校”の基本骨格案は図表の通り)。構想の骨格である、通学を原則とする義務教育課程、市区町村(地方公共団体)直営の公立学校、などを根拠付けるため、「教育基本法や憲法等における制度の法的整理をどう考えるか」、「どこが運営し、その財源をどう調達するか」、「教職人材をどう確保するのか」、といった多くのシビアな課題が待ち受ける。そして、最大の難関は「社会的なコンセンサスをいかに図るか」であろう。既存のカルチャースクールや○○教室とは一線を画し、国民に新たな義務を課す社会システムとして導入する以上、これらの十分かつ緻密な検討は必須である。
そして、ここで考えるべきことは、「今の社会システム・社会インフラでこの構想が実現できるか」ではない。“地域で”、“地域へ”と送り出すだけでなく、様々な困難も待ち構えている高齢者1年生の仲間づくりの“きっかけ”を提供するために、「今の社会システム・社会インフラをどう変えていくことが必要か」である。
自分が満66歳になる年度の4月1日を迎えられたとき、その地域に「おとな学校」があればいいのに、と考えている。
しかし、現状をみれば、一部の人たちが考えた地域像を前提に、社会システムが率先して縮小・後退し、当事者である“これからの”高齢者が望むと望まないとにかかわらず、「地域」へと送り出されているといった感が否めない。とすれば、これからは行き先となる地域づくりも然ることながら、そこへの行き方、言い換えれば、地域との関係を無理なく作る“きっかけ”の提供が必要であろう。
本稿は、その一つの方法として「おとな学校」構想を提案したい。
本構想を大雑把に整理すると、(1)満60歳(還暦)を区切りとして、そこから6年後の66歳となる4月1日から「おとな学校」(原則として、住所地の公立小学校校舎をタイムシェアする2年間の通学義務教育課程)に入学し、(2)授業では、地域情報の他、社会保険(年金、医療、介護)や行政サービスに関する情報提供、また、体育科授業を通じた健康増進や家庭科授業を通じた独居の生活力維持等も行うのである。
それまでの人生歴や今の生活・経済状況に関係なく、たまたま同じ地域に居合わせたクラスメートとの出会いと交流によって、同世代の“これからの”高齢者自身が、地域を共有する仲間を自然体で作る“きっかけ”を得ることができるのである。同時に、学校を運営する市町村(≒地域)は、伝えるべきものを“授業として”きちんと伝えることができる場を獲得することができる。
この構想の検討は、「カリキュラムや授業時間は?」、「先生は誰?」といった前向きな楽しいものだけではない(※筆者の考える“おとな学校”の基本骨格案は図表の通り)。構想の骨格である、通学を原則とする義務教育課程、市区町村(地方公共団体)直営の公立学校、などを根拠付けるため、「教育基本法や憲法等における制度の法的整理をどう考えるか」、「どこが運営し、その財源をどう調達するか」、「教職人材をどう確保するのか」、といった多くのシビアな課題が待ち受ける。そして、最大の難関は「社会的なコンセンサスをいかに図るか」であろう。既存のカルチャースクールや○○教室とは一線を画し、国民に新たな義務を課す社会システムとして導入する以上、これらの十分かつ緻密な検討は必須である。
そして、ここで考えるべきことは、「今の社会システム・社会インフラでこの構想が実現できるか」ではない。“地域で”、“地域へ”と送り出すだけでなく、様々な困難も待ち構えている高齢者1年生の仲間づくりの“きっかけ”を提供するために、「今の社会システム・社会インフラをどう変えていくことが必要か」である。
自分が満66歳になる年度の4月1日を迎えられたとき、その地域に「おとな学校」があればいいのに、と考えている。
(2014年05月30日「研究員の眼」)
阿部 崇
阿部 崇のレポート
| 日付 | タイトル | 執筆者 | 媒体 |
|---|---|---|---|
| 2014/05/30 | 6・3・3・4・・・「2」制-“おとな学校”は、自分のための義務教育課程 | 阿部 崇 | 研究員の眼 |
| 2013/11/08 | 介護保険に託された医療制度改革の3つの切り札 | 阿部 崇 | 基礎研マンスリー |
| 2013/10/25 | 医療保険と消費税~一体改革とは別の“もう一つの”消費税問題 | 阿部 崇 | 基礎研レポート |
| 2013/10/01 | ケアマネジャーと“ホームドクター”- 介護保険の仕組みから医療制度改革を考える(3) | 阿部 崇 | 研究員の眼 |
新着記事
-
2025年11月04日
今週のレポート・コラムまとめ【10/28-10/31発行分】 -
2025年10月31日
交流を広げるだけでは届かない-関係人口・二地域居住に求められる「心の安全・安心」と今後の道筋 -
2025年10月31日
ECB政策理事会-3会合連続となる全会一致の据え置き決定 -
2025年10月31日
2025年7-9月期の実質GDP~前期比▲0.7%(年率▲2.7%)を予測~ -
2025年10月31日
保険型投資商品の特徴を理解すること(欧州)-欧州保険協会の解説文書
お知らせ
-
2025年07月01日
News Release
-
2025年06月06日
News Release
-
2025年04月02日
News Release
【6・3・3・4・・・「2」制-“おとな学校”は、自分のための義務教育課程】【シンクタンク】ニッセイ基礎研究所は、保険・年金・社会保障、経済・金融・不動産、暮らし・高齢社会、経営・ビジネスなどの各専門領域の研究員を抱え、様々な情報提供を行っています。
6・3・3・4・・・「2」制-“おとな学校”は、自分のための義務教育課程のレポート Topへ











