- シンクタンクならニッセイ基礎研究所 >
- 社会保障制度 >
- アジアの社会保障制度 >
- 高齢社会に突入した中国と年金市場【アジア・新興国】中国保険市場の最新動向(51)
2022年02月15日
文字サイズ
- 小
- 中
- 大
1――2021年、中国は高齢社会へ移行。高齢化のスピードは日本よりも速く、わずか20年で到達。
2022年1月、中国国家統計局は2021年の人口動態について発表した。それによると、中国における65歳以上の人口は2億56万人で、総人口(14億1260万人)の14.2%を占めた1。これによって、中国は65歳以上の高齢者の割合が総人口の14%を超える高齢社会に移行したことになる。
65歳以上の人口割合が7%(高齢化社会)から14%(高齢社会)になるのに要した年数(倍化年数)は、欧州において40年(ドイツ)から115年(フランス)となっている。一方、アジアは欧州に比べて短い傾向にあり、韓国が18年、シンガポールが20年、日本が24年となっている。中国は日本よりも短く、シンガポールと同様の20年で高齢社会に達した。
また、2021年の出生数は前年比140万人減少の1,062万人となり、出生率も1,000人あたり7.52と最低となった。出生数から死亡数を差し引いた人口の純増はわずか48万人と、総人口の減少をかろうじて免れた状態だ。しかし、このままの状態となると、近い将来、総人口の減少についても現実味を帯びることになる。
1 中国国家統計局「2021年国民経済持続恢復 発展予期目標較好完成」(2022年1月17日)http://www.stats.gov.cn/tjsj/zxfb/202201/t20220117_1826404.html,2022年2月4日アクセス
65歳以上の人口割合が7%(高齢化社会)から14%(高齢社会)になるのに要した年数(倍化年数)は、欧州において40年(ドイツ)から115年(フランス)となっている。一方、アジアは欧州に比べて短い傾向にあり、韓国が18年、シンガポールが20年、日本が24年となっている。中国は日本よりも短く、シンガポールと同様の20年で高齢社会に達した。
また、2021年の出生数は前年比140万人減少の1,062万人となり、出生率も1,000人あたり7.52と最低となった。出生数から死亡数を差し引いた人口の純増はわずか48万人と、総人口の減少をかろうじて免れた状態だ。しかし、このままの状態となると、近い将来、総人口の減少についても現実味を帯びることになる。
1 中国国家統計局「2021年国民経済持続恢復 発展予期目標較好完成」(2022年1月17日)http://www.stats.gov.cn/tjsj/zxfb/202201/t20220117_1826404.html,2022年2月4日アクセス
2――老後の生活を支える「3本の柱」。金融機関による年金分野の市場運用規模は5.5兆元(90兆円)
中国は‘豊かになる前に高齢化が進展する’「未富先老」問題を抱えている。加えて、平均寿命の延びにより、長くなりつつある老後の生活を誰がどう支えていくかが重要な課題になっている。
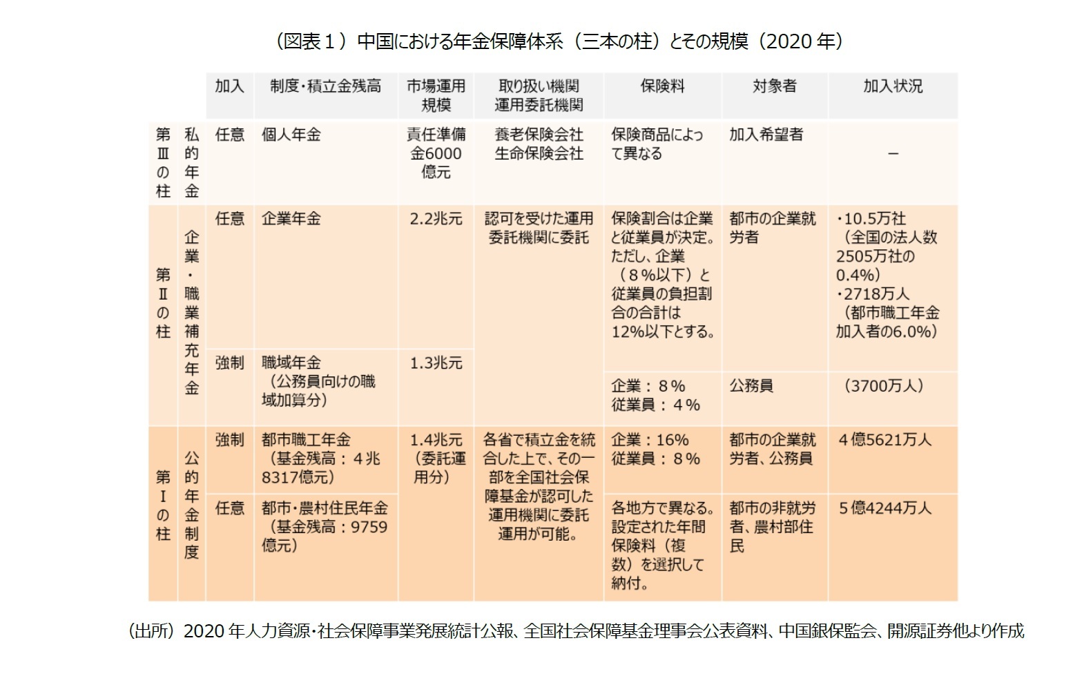
政府は、公的年金制度の財政的な持続可能性を高めるために、制度の改革を進めつつ、企業年金や自助努力による民間保険への加入を強く提唱している。つまり、公的年金制度を第Iの柱、企業を中心とした年金制度を第IIの柱、私的年金を第IIIの柱とし、老後の生活をこの3本の柱で支えようとしている。
3本の柱といっても普及状況には大きな差があり、現況下では第Iの柱である公的年金制度が老後の生活を支える上で最も重要な柱となっている。第IIの柱である企業年金については加入者数がわずか2,718万人と、企業の就労者が加入する都市職工年金の加入者のわずか6.0%にすぎず、導入している会社は10.5万社と全国の法人数の0.4%に留まっている(2000年)。また、第IIIの柱である私的年金については、2018年に課税繰り延べ型の年金保険の販売が開始され2、2021年6月からは浙江省など特定の地域を指定した年金保険の試験導入も始まっているいるものの、普及はこれからという状況にある。
都市部の会社員・公務員が加入する年金制度(都市職工年金)は、賦課方式(1階部分)を採用し、社会で扶養する仕組みとなっている。現役世代が負担する保険料を財源として高齢者の年金が給付されることになる。冒頭の様に少子高齢化が急速に進行し、現役世代の人口が減少する中で、年金の給付水準を維持するとなると現役世代の保険料負担が増加することになる。この負担増加を緩和する上でも積立金の運用やその収益確保の重要性は更に増している。以下では、中国における公的年金の積立金の運用や市場での運用について確認してみる。
2020年の公的年金の積立金総額はおよそ5兆8000億元3となっている。ただし、積立金の76%はそれぞれの地方政府(省・直轄市・自治区のレベル)が預金や国債の売買など自家運用している状況にある。一方、地方政府は全国社会保障基金4という組織と委託運用契約を結び、指定した金融機関を通じて、株式などより広範な市場での運用も可能となっている。2016年に委託運用が開始されて以降、委託額は年々増加しており、2020年の委託額は1兆4000億元まで増加した(図表1)。
政府は、公的年金制度の財政的な持続可能性を高めるために、制度の改革を進めつつ、企業年金や自助努力による民間保険への加入を強く提唱している。つまり、公的年金制度を第Iの柱、企業を中心とした年金制度を第IIの柱、私的年金を第IIIの柱とし、老後の生活をこの3本の柱で支えようとしている。
3本の柱といっても普及状況には大きな差があり、現況下では第Iの柱である公的年金制度が老後の生活を支える上で最も重要な柱となっている。第IIの柱である企業年金については加入者数がわずか2,718万人と、企業の就労者が加入する都市職工年金の加入者のわずか6.0%にすぎず、導入している会社は10.5万社と全国の法人数の0.4%に留まっている(2000年)。また、第IIIの柱である私的年金については、2018年に課税繰り延べ型の年金保険の販売が開始され2、2021年6月からは浙江省など特定の地域を指定した年金保険の試験導入も始まっているいるものの、普及はこれからという状況にある。
都市部の会社員・公務員が加入する年金制度(都市職工年金)は、賦課方式(1階部分)を採用し、社会で扶養する仕組みとなっている。現役世代が負担する保険料を財源として高齢者の年金が給付されることになる。冒頭の様に少子高齢化が急速に進行し、現役世代の人口が減少する中で、年金の給付水準を維持するとなると現役世代の保険料負担が増加することになる。この負担増加を緩和する上でも積立金の運用やその収益確保の重要性は更に増している。以下では、中国における公的年金の積立金の運用や市場での運用について確認してみる。
2020年の公的年金の積立金総額はおよそ5兆8000億元3となっている。ただし、積立金の76%はそれぞれの地方政府(省・直轄市・自治区のレベル)が預金や国債の売買など自家運用している状況にある。一方、地方政府は全国社会保障基金4という組織と委託運用契約を結び、指定した金融機関を通じて、株式などより広範な市場での運用も可能となっている。2016年に委託運用が開始されて以降、委託額は年々増加しており、2020年の委託額は1兆4000億元まで増加した(図表1)。
ただし、この委託額は年金積立金総額の24%、年金関連(企業年金や私的年金など)で金融機関が市場で運用している5兆5000億元のうちのわずか25%にすぎない。2021年9月末時点では、全国31の省・自治区・直轄市と全国社会保障基金が委託運用契約を締結し、契約金額は1兆2500億元となっているが、実質的な委託額は1兆1000億元にとどまっている。
2020年の委託運用による収益総額は1,136億元、収益率は10.95%といずれも好成績であったのにもかかわらず、2021年の委託契約額は2020年のそれに達していない状況にある。その背景には、昨今厳しさを増す地方財政の影響もあろうが、2020年の新型コロナウイルス禍によって、後述のように、年金積立金そのものが大幅に減少した点も影響していると考えられる。
2 2020年末時点で23社の保険会社が参入、19社が実際に保険契約をしているが、保険料収入の累計額は4.3億元、保険契約者は4.9万人にとどまっている。
3 2020年度人力資源・社会保障事業発展統計公報
4 自然災害が急激な少子高齢化などに対応する政府の予備基金。基金の原資は国家から拠出金、宝くじの収益金、国有企業の株式売却益の移管などから構成されている。2016年から地方政府が管理する公的年金の積立金の運用も受託している。
2020年の委託運用による収益総額は1,136億元、収益率は10.95%といずれも好成績であったのにもかかわらず、2021年の委託契約額は2020年のそれに達していない状況にある。その背景には、昨今厳しさを増す地方財政の影響もあろうが、2020年の新型コロナウイルス禍によって、後述のように、年金積立金そのものが大幅に減少した点も影響していると考えられる。
2 2020年末時点で23社の保険会社が参入、19社が実際に保険契約をしているが、保険料収入の累計額は4.3億元、保険契約者は4.9万人にとどまっている。
3 2020年度人力資源・社会保障事業発展統計公報
4 自然災害が急激な少子高齢化などに対応する政府の予備基金。基金の原資は国家から拠出金、宝くじの収益金、国有企業の株式売却益の移管などから構成されている。2016年から地方政府が管理する公的年金の積立金の運用も受託している。
3――もとより苦しい年金財政を新型コロナが直撃
2020年は、新型コロナウイルス禍もあって、政府は企業の経営上の負担軽減を目的に、企業側が負担する社会保険料を減免した(公務員を除く)。該当するのは社会保険料のうち、年金、失業、労災の3種である。この政策は、当初2019年の米中貿易摩擦を受けた企業の経営悪化を支援するために導入されてたものであるが、新型コロナを経て延長されることになった5。結果として、2020年の3種の社会保険料の減免総額は1兆5400億元にのぼり、減免総額は前年の当該3種の社会保険料収入の48.3%6に相当した。
保険料負担の減免は特に保険料率が高い年金に顕著で、都市の会社員を対象とした都市職工年金基金(公務員を除く)の保険料収入は前年比30.4%減の2兆887億元となった7。2020年は保険料収入が大幅に減少し、財政補填を前年比12.2%増の6,271億元まで増加したものの支出(給付)がまかなえず、単年度収支は6,494億元の赤字となった(図表2)。赤字化の背景には、企業負担の軽減に加えて、企業の経営不振による賃金低下、新型コロナによる離職などの影響も一定程度考えられる。また、支出面においては、政府が年金給付について前年比5%増を提唱した点なども影響したと考えられよう。最終的に、2020年の都市職工年金の積立金残高は前年から減少に転じた(図表3)。
中国社会科学院は2019年4月、企業負担の保険料率(16%)のままで推移した場合、2027年に積立金が減少に転じる(2035年に枯渇)との推算を発表した。これは新型コロナの影響を加味していない状態での推算であるが、積立金は図らずも2027年を待たずして減少に転じることになった。ただし、積立金がこのまま減少し続けるのかについては、企業負担の保険料率や財政補填の動向を注視する必要がある。
一方、年金の企業負担の軽減は、年金制度を運営する地方政府にも大きな影響を与えることになった。特に、高齢化や生産年齢人口の流出が進み、年金積立金の赤字が続いていた東北地域での年金給付が問題となった。公的年金制度の運営にあたっては、中央政府からの財政移転に加えて、地方間で財源の移転を行う措置をとっていたものの、2020年はそれでも給付が賄えない状況が危惧された。そこで、政府は特に問題があるとされる遼寧省、黒龍江省、青海省に対して、別途681億元(遼寧省:356億元、黒竜江省:298億元、青海省:27億元)の拠出を決定した8。681億元のうち、181億元は中央政府の財政から負担し、500億元は全国社会保障基金から拠出された。2020年は中央政府、地方政府、全国社会保障基金、地方間の財源移転など多くの財政上の補填や財源の移転を活用しながら、年金を給付することができたのだ。
保険料負担の減免は特に保険料率が高い年金に顕著で、都市の会社員を対象とした都市職工年金基金(公務員を除く)の保険料収入は前年比30.4%減の2兆887億元となった7。2020年は保険料収入が大幅に減少し、財政補填を前年比12.2%増の6,271億元まで増加したものの支出(給付)がまかなえず、単年度収支は6,494億元の赤字となった(図表2)。赤字化の背景には、企業負担の軽減に加えて、企業の経営不振による賃金低下、新型コロナによる離職などの影響も一定程度考えられる。また、支出面においては、政府が年金給付について前年比5%増を提唱した点なども影響したと考えられよう。最終的に、2020年の都市職工年金の積立金残高は前年から減少に転じた(図表3)。
中国社会科学院は2019年4月、企業負担の保険料率(16%)のままで推移した場合、2027年に積立金が減少に転じる(2035年に枯渇)との推算を発表した。これは新型コロナの影響を加味していない状態での推算であるが、積立金は図らずも2027年を待たずして減少に転じることになった。ただし、積立金がこのまま減少し続けるのかについては、企業負担の保険料率や財政補填の動向を注視する必要がある。
一方、年金の企業負担の軽減は、年金制度を運営する地方政府にも大きな影響を与えることになった。特に、高齢化や生産年齢人口の流出が進み、年金積立金の赤字が続いていた東北地域での年金給付が問題となった。公的年金制度の運営にあたっては、中央政府からの財政移転に加えて、地方間で財源の移転を行う措置をとっていたものの、2020年はそれでも給付が賄えない状況が危惧された。そこで、政府は特に問題があるとされる遼寧省、黒龍江省、青海省に対して、別途681億元(遼寧省:356億元、黒竜江省:298億元、青海省:27億元)の拠出を決定した8。681億元のうち、181億元は中央政府の財政から負担し、500億元は全国社会保障基金から拠出された。2020年は中央政府、地方政府、全国社会保障基金、地方間の財源移転など多くの財政上の補填や財源の移転を活用しながら、年金を給付することができたのだ。
5 「人力資源社会保障部、財政部 税務総局関于階段性減免企業社会保険費的通知」、人社部発〔2020〕11号、2020年2月
6 財政部によると、2019年の都市職工年金(公務員を除く)の保険料収入は3兆9億元、失業保険は1060億元、労災は805億元で3兆1874
億元となっている。
7 ここでは収入の内訳が示されている財政部の決算データを根拠とする。
8 財政部「関于2020年中央社会保険基金決算情況的説明」(2021年6月)
4――浮彫りになる公務員年金の財政へのプレッシャーの大きさ。
上掲のように、2020年は、都市の会社員を対象とした年金制度が大幅な赤字を計上し、財政補填をしても運営が更に厳しい状況となった。ただし、公務員や団体職員を対象とした年金制度については企業負担軽減の対象外とされた上、財政補填についても平年並みの規模を投入して運営を維持している。厳しい状況の中で浮彫りになったのは、公務員や団体職員などわずか4,000万人ほどの年金制度に、都市の会社員およそ4億人とほぼ同規模の財政補填がされている点であろう。
図表4は、財政補填を保険の種類別にその推移を示したものである。公的年金制度への財政補填(公務員、都市の会社員、都市の非就労者・農村住民の基金別で3種類)について見ると、直近4年間で2倍に増加していることが分かる。
2020年については、社会保険への財政補填総額2兆1016億元(前年比10.0%増)のうち、年金関連が1兆4854億元(前年比12.5%増)と全体の70.7%を占めた。年金関連の財政補填のうち、保険料が減免された都市・会社員向けの基金へは6,271億元、公務員向けの基金へは5,448億元が拠出された。それぞれの加入者数を考慮すれば、財政に与えるインパクトはむしろ公務員の年金制度の方が大きい点が分かる。公務員の年金制度への優遇が財政面からも明確であり、制度間の受給格差を是正する上で公的年金制度の構造的な改革や見直しも必要であろう。
図表4は、財政補填を保険の種類別にその推移を示したものである。公的年金制度への財政補填(公務員、都市の会社員、都市の非就労者・農村住民の基金別で3種類)について見ると、直近4年間で2倍に増加していることが分かる。
2020年については、社会保険への財政補填総額2兆1016億元(前年比10.0%増)のうち、年金関連が1兆4854億元(前年比12.5%増)と全体の70.7%を占めた。年金関連の財政補填のうち、保険料が減免された都市・会社員向けの基金へは6,271億元、公務員向けの基金へは5,448億元が拠出された。それぞれの加入者数を考慮すれば、財政に与えるインパクトはむしろ公務員の年金制度の方が大きい点が分かる。公務員の年金制度への優遇が財政面からも明確であり、制度間の受給格差を是正する上で公的年金制度の構造的な改革や見直しも必要であろう。
5――私的年金の普及・拡大を急ぐ政府。資産運用会社の設立に関する規制を緩和へ
以上のように、政府は第Iの柱である公的年金制度の改革を進める一方、それ以外の第II、第IIIの柱についても加入を奨励している。特に第IIIの柱の私的年金については、課税繰り延べ型の年金保険の販売、地域を指定した年金保険の開発など、政府による規制緩和や新たな取り組みを通じて更なる普及を目指している。更に、政府はこういった私的年金については、2025年までに、責任準備金の規模を2020年の10倍に相当する6兆元まで拡大することを目標としている9。
また、年金市場の拡大に際して、その運用を引き受ける保険資産管理会社の外資出資比率(25%)の上限撤廃なども検討され始めている10。外資出資比率の上限が撤廃されれば、外資の保険会社や資産管理会社の100%出資による資産管理会社の設立も可能となる。中国が高齢社会に突入したことによって、老後保障に係る制度の整備や年金市場の育成はその重要性を更に増している。
9 中華人民共和国中央人民政府「銀保監会:確保老百姓的養老銭絶対安全」、2020年1月3日発表
http://www.gov.cn/zhengce/2020-01/03/content_5466173.htm 、2022年2月7日アクセス
10 中国銀行保険監督管理委員会「保険資産管理会社の管理規定(意見募集稿)」、2021年12月10日
また、年金市場の拡大に際して、その運用を引き受ける保険資産管理会社の外資出資比率(25%)の上限撤廃なども検討され始めている10。外資出資比率の上限が撤廃されれば、外資の保険会社や資産管理会社の100%出資による資産管理会社の設立も可能となる。中国が高齢社会に突入したことによって、老後保障に係る制度の整備や年金市場の育成はその重要性を更に増している。
9 中華人民共和国中央人民政府「銀保監会:確保老百姓的養老銭絶対安全」、2020年1月3日発表
http://www.gov.cn/zhengce/2020-01/03/content_5466173.htm 、2022年2月7日アクセス
10 中国銀行保険監督管理委員会「保険資産管理会社の管理規定(意見募集稿)」、2021年12月10日
(2022年02月15日「保険・年金フォーカス」)
このレポートの関連カテゴリ
03-3512-1784
経歴
- 【職歴】
2005年 ニッセイ基礎研究所(2022年7月より現職)
(2023年 東京外国語大学大学院総合国際学研究科博士後期課程修了、博士(学術)) 【社外委員等】
・日本経済団体連合会21世紀政策研究所研究委員
(2019~2020年度・2023年度~)
・金融庁 中国金融研究会委員(2024年度~)
・生命保険経営学会 編集委員・海外ニュース委員
・千葉大学客員教授(2024年度~)
・千葉大学客員准教授(2023年度) 【加入団体等】
日本保険学会、社会政策学会、他
【書籍】
第15回日本保険学会賞 受賞 『十四億人の安寧-デジタル国家中国の社会保障戦略』
片山 ゆきのレポート
| 日付 | タイトル | 執筆者 | 媒体 |
|---|---|---|---|
| 2025/10/21 | 中国、社会保険料徴収をとりまく課題【アジア・新興国】中国保険市場の最新動向(71) | 片山 ゆき | 保険・年金フォーカス |
| 2025/09/02 | 中国、社会保険料の納付強化 | 片山 ゆき | 基礎研レター |
| 2025/08/08 | 中国、3歳まで育児手当支給へ | 片山 ゆき | 基礎研レター |
| 2025/08/05 | 消費喚起と社会保障(中国)【アジア・新興国】中国保険市場の最新動向(70) | 片山 ゆき | 保険・年金フォーカス |
新着記事
-
2025年11月06日
世の中は人間よりも生成AIに寛大なのか? -
2025年11月06日
働く人の飲酒量とリスク認識:適正化に気づくのはどのような人か -
2025年11月06日
Meta、ByteDanceのDSA違反の可能性-欧州委員会による暫定的見解 -
2025年11月06日
財政赤字のリスクシナリオ -
2025年11月06日
老後の住宅資産の利活用について考える
お知らせ
-
2025年07月01日
News Release
-
2025年06月06日
News Release
-
2025年04月02日
News Release
【高齢社会に突入した中国と年金市場【アジア・新興国】中国保険市場の最新動向(51)】【シンクタンク】ニッセイ基礎研究所は、保険・年金・社会保障、経済・金融・不動産、暮らし・高齢社会、経営・ビジネスなどの各専門領域の研究員を抱え、様々な情報提供を行っています。
高齢社会に突入した中国と年金市場【アジア・新興国】中国保険市場の最新動向(51)のレポート Topへ













