- シンクタンクならニッセイ基礎研究所 >
- 経済 >
- 財政・税制 >
- 地方公会計制度とその改革~その2 地方公会計制度改革の経緯と課題~
2018年03月20日
文字サイズ
- 小
- 中
- 大
1――地方公会計制度改革の経緯
前回の当レターでは、地方公会計と企業会計についての比較も行いながら、現行の地方公会計制度1の抱える課題について論じた。今回は、総務省が漸次進めてきた公会計制度の改革の経緯や内容を紹介するとともに、現在進行中の制度改革が地方公共団体や住民に与える影響について考えたい。
1 当稿では、実際の予算書や決算書で採用されている、単式簿記・現金主義による会計方式のみを前提とした地方公会計制度について「現行の地方公会計制度」とする(以下も同様)。
1 当稿では、実際の予算書や決算書で採用されている、単式簿記・現金主義による会計方式のみを前提とした地方公会計制度について「現行の地方公会計制度」とする(以下も同様)。
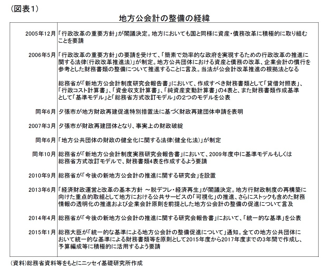
現行の地方公会計制度は、現金主義・単式簿記による会計方式を採用しているが、本来地方公会計の果たすべき役割、すなわち財務会計的な観点から住民に適切かつわかりやすい財政情報を公表すること、及び管理会計的な観点から最少の経費で最大の効果を挙げられるよう地方公共団体内における意思決定に役立つ会計情報を提供すること、を踏まえると、現金主義・単式簿記による会計方式のみを前提とした現行の地方公会計制度では不十分な面があると言える。そこで、総務省は現金主義・単式簿記による会計の補完として、発生主義・複式簿記による会計方式を推進する地方公会計の整備を行ってきた(図表1)。なお、国(政府)における公会計については、2003年6月30日の財政制度等審議会において、「公会計に関する基本的考え方」が示された。そして、国全体の資産や負債などのストックの状況、費用や財源などのフローの状況といった財務状況を一覧でわかりやすく開示する観点から、企業会計の考え方及び手法(発生主義、複式簿記)を参考とした財務書類の作成・公表が2003年度決算分から行われている。
公会計制度が見直される契機となったのは、小泉政権時に制定された「簡素で効率的な政府を実現するための行政改革の推進に関する法律(以下、行政改革推進法)」と夕張市の財政破綻であると言われている。
前者については、「簡素で効率的な政府」の実現に向けて、地方においても国と同様に資産・債務改革に積極的に取り組むことを要請する「行政改革の重要方針」が2005年12月に閣議決定された。この要請を受けて2006年5月に制定された行政改革推進法では、地方公共団体における資産と債務の改革を重点分野の一つとして掲げ、企業会計の慣行を参考とした財務書類の整備について推進することに言及しており、これが公会計改革推進の根拠法となっている。
後者については、夕張市は2006年6月に財政再建団体申請を表明し、2007年3月に財政再建団体となり、事実上の財政破綻に陥ったが、その一因として、公会計の制度的要因から夕張市の財政悪化を把握できなかったことが指摘されている。すなわち、現金主義による会計方式ではストック(資産・負債)情報が欠如しているということであり、夕張市の財政破綻を機に、発生主義・複式簿記による会計方式導入の機運が高まったと考えられる。
総務省は、資産・債務の適正な把握と管理等に必要な公会計の整備を目的として2006年5月に「新地方公会計制度研究会報告書」を公表した。同報告書では、作成すべき財務書類として「貸借対照表」、「行政コスト計算書」、「資金収支計算書」、「純資産変動計算書」の4表(図表2)と、財務書類の作成基準として「基準モデル」と「総務省方式改訂モデル」の2つの基準が示された。
前者については、「簡素で効率的な政府」の実現に向けて、地方においても国と同様に資産・債務改革に積極的に取り組むことを要請する「行政改革の重要方針」が2005年12月に閣議決定された。この要請を受けて2006年5月に制定された行政改革推進法では、地方公共団体における資産と債務の改革を重点分野の一つとして掲げ、企業会計の慣行を参考とした財務書類の整備について推進することに言及しており、これが公会計改革推進の根拠法となっている。
後者については、夕張市は2006年6月に財政再建団体申請を表明し、2007年3月に財政再建団体となり、事実上の財政破綻に陥ったが、その一因として、公会計の制度的要因から夕張市の財政悪化を把握できなかったことが指摘されている。すなわち、現金主義による会計方式ではストック(資産・負債)情報が欠如しているということであり、夕張市の財政破綻を機に、発生主義・複式簿記による会計方式導入の機運が高まったと考えられる。
総務省は、資産・債務の適正な把握と管理等に必要な公会計の整備を目的として2006年5月に「新地方公会計制度研究会報告書」を公表した。同報告書では、作成すべき財務書類として「貸借対照表」、「行政コスト計算書」、「資金収支計算書」、「純資産変動計算書」の4表(図表2)と、財務書類の作成基準として「基準モデル」と「総務省方式改訂モデル」の2つの基準が示された。
総務省は、2つの財務書類の作成基準のうち、より企業会計に近い「基準モデル」を望ましいとしながらも、各地方公共団体の作業負荷に鑑み、より要件が緩和された「総務省方式改訂モデル」についても容認した。この2つのモデルの違いは、「基準モデル」が複式簿記の導入と固定資産台帳の整備を前提としているのに対して、「総務省方式改訂モデル」は「基準モデル」への段階的な移行を目指しながらも、暫定的に従来の総務省方式と同様の現金主義・単式簿記による会計方式が認められた。また、固定資産台帳の整備についても、財務書類の作成を開始する段階において、すべての固定資産を台帳に計上するよう求める「基準モデル」とは異なり、「総務省方式改訂モデル」では段階的な整備が認められた(図表3)。
(2018年03月20日「基礎研レター」)
神戸 雄堂
神戸 雄堂のレポート
| 日付 | タイトル | 執筆者 | 媒体 |
|---|---|---|---|
| 2020/02/12 | 豪州経済の重石となる気候変動問題~注目されるエネルギー政策の行方~ | 神戸 雄堂 | 基礎研レター |
| 2019/12/05 | 豪州の7-9月期GDPは前期比0. 4%増~公共部門が下支えも民間部門は不振が続く~ | 神戸 雄堂 | 経済・金融フラッシュ |
| 2019/11/01 | 公共土木施設の被害額から見る自然災害の趨勢 | 神戸 雄堂 | 基礎研レター |
| 2019/10/16 | ロシア経済の見通し-停滞が続く経済。20年は内需の回復で加速も、緩慢な成長に留まるか。 | 神戸 雄堂 | 基礎研レター |
新着記事
-
2025年10月30日
潜在成長率は変えられる-日本経済の本当の可能性 -
2025年10月30日
米FOMC(25年10月)-市場予想通り、政策金利を▲0.25%引き下げ。バランスシート縮小を12月1日で終了することも決定 -
2025年10月30日
試練の5年に踏み出す中国(後編)-「第15次五カ年計画」建議にみる、中国のこれからの針路 -
2025年10月30日
米国で進む中間期の選挙区割り変更-26年の中間選挙を見据え、与野党の攻防が激化 -
2025年10月29日
生活習慣病リスクを高める飲酒の現状と改善に向けた対策~男女の飲酒習慣の違いに着目して
お知らせ
-
2025年07月01日
News Release
-
2025年06月06日
News Release
-
2025年04月02日
News Release
【地方公会計制度とその改革~その2 地方公会計制度改革の経緯と課題~】【シンクタンク】ニッセイ基礎研究所は、保険・年金・社会保障、経済・金融・不動産、暮らし・高齢社会、経営・ビジネスなどの各専門領域の研究員を抱え、様々な情報提供を行っています。
地方公会計制度とその改革~その2 地方公会計制度改革の経緯と課題~のレポート Topへ














