- シンクタンクならニッセイ基礎研究所 >
- 保険 >
- 中国・アジア保険事情 >
- 韓国の老人長期療養保険制度の現状と課題-2020年3月現在-
韓国の老人長期療養保険制度の現状と課題-2020年3月現在-

生活研究部 上席研究員・ヘルスケアリサーチセンター・ジェロントロジー推進室兼任 金 明中
文字サイズ
- 小
- 中
- 大
韓国社会は、以前から年を取った親の面倒は子ども(主に長男)が見るという儒教的な意識が強く、多くの高齢者が老後の生活を自分の子供に依存していた。特に、体が不自由な親の面倒は嫁や娘など女性が担当するケースが多かった。しかしながら、核家族化の進行や女性の社会進出の増加に伴い、家族だけで高齢者の面倒を見ることが難しくなり、介護の社会化が必要となった。さらに、急速な少子高齢化に伴う高齢者の医療費増加は、公的医療保険の財政状況を悪化させ、高齢者の介護に限定した新しい制度の導入の必要性が高まった。そこで、韓国政府は2001年8月に介護保険制度の導入を表明し、2008年7月から「老人長期療養保険制度」という名前で介護保険制度を施行している。
1 本稿は、金 明中(2016)「韓国における老人長期療養保険制度の現状や今後の課題―日本へのインプリケーションは?―」基礎研レポート 2016年6月15日を加筆・修正したものである。
韓国政府が老人長期療養保険制度を導入した理由の一つとして挙げられるのは急速な人口高齢化である。韓国政府が本格的に介護保険制度の導入を議論し始めた2000年の韓国の高齢化率は7.2%で、日本が介護保険制度の導入を議論し始めた1994年の14.1%(2000年:17.3%)に比べるとはるかに低い水準であった。つまり、当時の人口構造的な面から見ると韓国における介護保険制度の導入に対する議論はあまりにも時期尚早(日本と比較すると)だったかも知れない。しかしながら公的医療保険の財政赤字が続き、政府の国庫負担が増加していることや将来的に早いスピードで高齢化が進むことにより公的医療保険の財政状況がますます深刻になることを懸念した韓国政府は、隣国日本で2000年4月から施行された介護保険制度に関心を持つようになった。
2000年以降韓国の高齢化率は段々上昇し、2019年には15.5%まで上昇している。韓国の高齢化率は日本の28.1%(2018年10月1日基準)に比べるとまだ低い水準であるものの、少子高齢化のスピードが日本より早く、2060年には42.2%と日本を上回ることが予想されている(図表1)2。
また、核家族化の進行や女性の社会進出の増加も韓国政府が老人長期療養保険制度の導入を急いだ一つの理由であるだろう。韓国における平均世帯人員は1980年の4.62人から2017年には2.50人まで減少しており、日本(2.47人、2017年)と同様に核家族化が進んでいる。さらに、女性の社会進出がますます進んでおり(特に若い女性を中心に)3、介護の社会化が求められることになった。
このような高齢者の増加や現役世代の減少、核家族化の進行による平均世帯人員の減少、女性の社会進出の拡大、高齢者医療費の増加による公的医療保険の財政の悪化などが韓国政府が老人長期療養保険制度を導入した主な理由であると言えるだろう。
2 現在、韓国の高齢化率が日本より低い理由としては、ベビーブーム世代が生まれた時期が日本より遅く、ベビーブーム世代の期間が日本より長かったこと(日本は1947~1949年、韓国は1955~1963年)や、2000年までは日本より高い出生率を維持していたこと、韓国の出生時の期待寿命(Life expectancy at birth)が日本より低い(日本(2017年)→男性81.1歳、女性87.3歳、韓国(2017年)→男性79.7歳、女性85.7歳)こと等が考えられる。
3 2000年に48.8%であった女性の労働力率は2019年には53.5%に微増したものの、韓国政府が積極的雇用改善措置を実施する等女性活躍のための政策に力を入れているので、今後韓国社会における女性の社会進出はさらに進むことが予想されている。
(1)老人長期療養保険制度の施行までの流れ
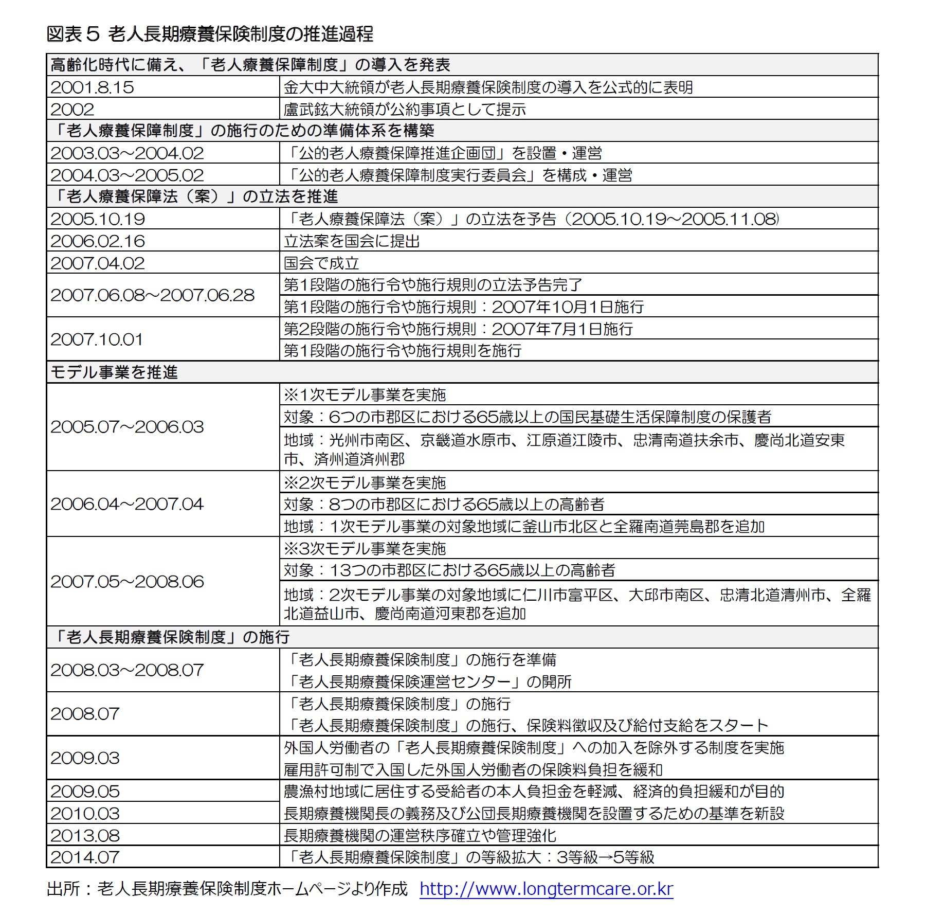
日本が1994年に厚生省(現厚生労働省)内に高齢者介護対策本部を設置し、介護保険制度の導入に向けて本格的に動いたように、韓国も1999年12月に「老人長期療養保護政策研究団」を設置してから老人長期療養保険制度の導入に対する準備を始めた。同団体は、2000年に「老人長期療養保護政策企画団」に名称を変更した以降、同年12月に「老人長期療養保護総合対策方案」を発表し、老人長期療養サービスの概念やサービスの供給モデル、そして老人長期療養保護を実施するための人材や施設の基盤を構築するための基本的な案を提案した。
その後2001年8月に金大中元大統領4が祝辞で老人長期療養保険制度の導入に対する意思を公式的に表明したことや、2002年の大統領選挙で盧武鉉元大統領5が老人長期療養保険制度の導入を公約事項として提示したことにより、老人長期療養保険制度の導入がほぼ確実になった(図表5)。
韓国政府は制度の施行前に制度の基盤整備を目的に3回に分けてモデル事業を行った。第1次モデル事業は2005年7月から2006年3月まで6つの市郡区6を対象に、第2次モデル事業は2006年4月から2007年4月まで8つの市郡区を対象に、そして第3次モデル事業は2007年5月から2008年6月まで13つの市郡区を対象に実施され、その直後である2008年7月から老人長期療養保険制度が実施されることになった。
4 韓国の第15代大統領。任期は1998年~ 2003年。
5 韓国の第16代大統領。任期は2003年~ 2008年。
6 日本の市町村に当たる。
(2020年03月30日「基礎研レポート」)

生活研究部 上席研究員・ヘルスケアリサーチセンター・ジェロントロジー推進室兼任
金 明中 (きむ みょんじゅん)
研究・専門分野
高齢者雇用、不安定労働、働き方改革、貧困・格差、日韓社会政策比較、日韓経済比較、人的資源管理、基礎統計
03-3512-1825
- プロフィール
【職歴】
独立行政法人労働政策研究・研修機構アシスタント・フェロー、日本経済研究センター研究員を経て、2008年9月ニッセイ基礎研究所へ、2023年7月から現職
・2011年~ 日本女子大学非常勤講師
・2015年~ 日本女子大学現代女性キャリア研究所特任研究員
・2021年~ 横浜市立大学非常勤講師
・2021年~ 専修大学非常勤講師
・2021年~ 日本大学非常勤講師
・2022年~ 亜細亜大学都市創造学部特任准教授
・2022年~ 慶應義塾大学非常勤講師
・2019年 労働政策研究会議準備委員会準備委員
東アジア経済経営学会理事
・2021年 第36回韓日経済経営国際学術大会準備委員会準備委員
【加入団体等】
・日本経済学会
・日本労務学会
・社会政策学会
・日本労使関係研究協会
・東アジア経済経営学会
・現代韓国朝鮮学会
・博士(慶應義塾大学、商学)
金 明中のレポート
日付 | タイトル | 執筆者 | 媒体 |
---|---|---|---|
2025/07/08 | 「静かな退職」と「カタツムリ女子」の台頭-ハッスルカルチャーからの脱却と新しい働き方のかたち | 金 明中 | 基礎研マンスリー |
2025/06/06 | “サヨナラ”もプロに任せる時代-急増する退職代行サービス利用の背景とは? | 金 明中 | 基礎研マンスリー |
2025/06/02 | 日韓カップルの増加は少子化に歯止めをかけるか? | 金 明中 | 研究員の眼 |
2025/05/22 | 【アジア・新興国】韓国の生命保険市場の現状-2023年のデータを中心に- | 金 明中 | 保険・年金フォーカス |
新着記事
-
2025年10月02日
IAIGsの指定の公表に関する最近の状況(15)-19の国・地域からの61社に- -
2025年10月02日
プレコンセプションケア 自治体の炎上事例から学ぶリスク管理-科学的エビデンスと推奨モデルは区別し、性と健康の自己決定権を侵害しない内容構成が必要- -
2025年10月02日
ユーロ圏消費者物価(25年9月)-概ね物価目標に沿った推移が継続 -
2025年10月01日
図表でみる世界の出生率-出生率が高い国・地域と低い国・地域、それぞれにどんな特徴があるのか? -
2025年10月01日
日銀短観(9月調査)~トランプ関税の影響は依然限定的、利上げ路線をサポートするも、決め手にはならず
レポート紹介
-
研究領域
-
経済
-
金融・為替
-
資産運用・資産形成
-
年金
-
社会保障制度
-
保険
-
不動産
-
経営・ビジネス
-
暮らし
-
ジェロントロジー(高齢社会総合研究)
-
医療・介護・健康・ヘルスケア
-
政策提言
-
-
注目テーマ・キーワード
-
統計・指標・重要イベント
-
媒体
- アクセスランキング
お知らせ
-
2025年07月01日
News Release
-
2025年06月06日
News Release
-
2025年04月02日
News Release
【韓国の老人長期療養保険制度の現状と課題-2020年3月現在-】【シンクタンク】ニッセイ基礎研究所は、保険・年金・社会保障、経済・金融・不動産、暮らし・高齢社会、経営・ビジネスなどの各専門領域の研究員を抱え、様々な情報提供を行っています。
韓国の老人長期療養保険制度の現状と課題-2020年3月現在-のレポート Topへ