- シンクタンクならニッセイ基礎研究所 >
- 経済 >
- 労働市場 >
- 日本における外国人労働者受け入れの現状と今後の課題
日本における外国人労働者受け入れの現状と今後の課題
生活研究部 上席研究員・ヘルスケアリサーチセンター・ジェロントロジー推進室兼任 金 明中
文字サイズ
- 小
- 中
- 大
1――日本における外国人や外国人労働者の現状
同じく、日本で就労している外国人労働者の数も、2017年10月末時点で127万8670人で、前年同期比18%も増加し、届出が義務化された2007年以来、過去最高を更新した。在留資格別に見ると、定住者(主に日系人)、永住者、日本人の配偶者等の「身分に基づき在留する者」が約45.9万人で最も多く、次いで、留学生のアルバイト等の「資格外活動」が29.7万人、開発途上国からの「技能実習制度(以下、技能実習)」が25.8万人、専門職等の「就労目的で在留が認められる者」が23.8万人、経済連携協定(EPA)に基づく外国人看護師・介護福祉士候補者等の「特定活動」が2.6万人の順である。日本における外国人労働者の特徴は、長期間にわたる就労を目的としている専門職より、資格外活動や技能実習のような短期間の在留資格で働く割合が全体の43.4%で高い割合を占めている点だと思う。
国籍別の外国人労働者数(2017年現在)では、中国が372,263 人(外国人労働者全体の29.1%)で最も多く、次いで、ベトナムが240,259 人(同18.8%)、フィリピンが146,798 人(同11.5%)、ブラジルが117,299 人(同9.2%)の順となっている。特に、最近はベトナムやネパールからの外国人労働者が大幅に増加している状況である。
2――外国人労働者受け入れ拡大の背景
3――政府が新しい在留資格、特定技能1号と2号を新設
(1) 求められる技能水準
特定技能1号が、相当程度の知識又は経験を要する技能を要する業務に従事する外国人労働者に発給される在留資格であることに比べて、特定技能2号は、熟練した技能を要する業務に従事する外国人向けに発給する在留資格である。原則として特定技能1号の修了者が試験に合格すると特定技能2号の資格取得が可能になる。
(2) 対象業種
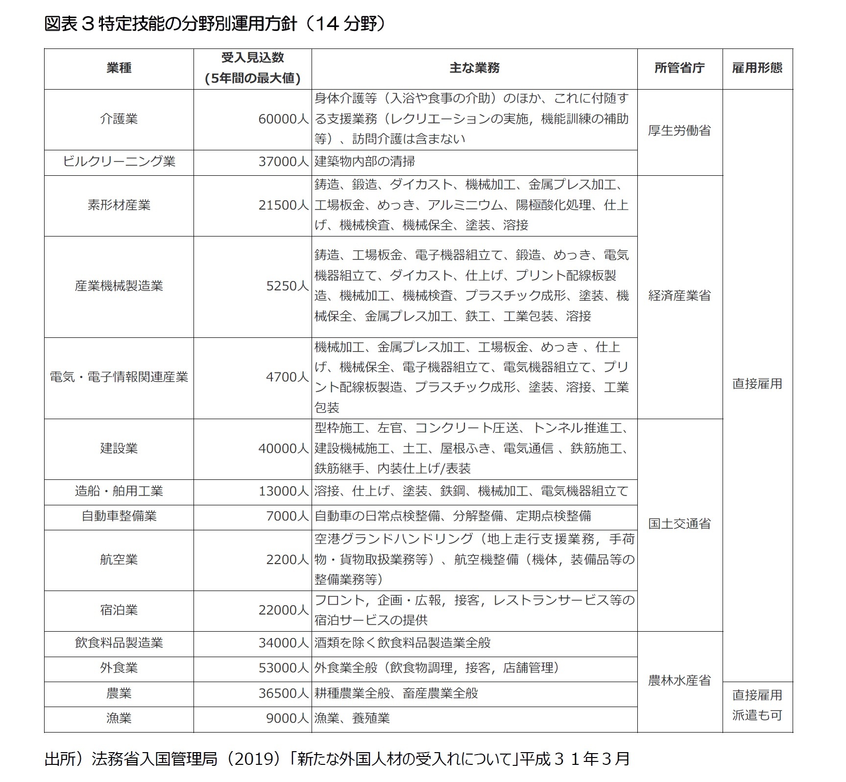
特定技能1号の対象業種は、建設業、造船・舶用工業、自動車整備業、航空業、宿泊業、介護業、ビルクリーニング業、農業、漁業、飲食料品製造業、外食業、素形材産業、産業機械製造業、電気・電子情報関連産業の14業種であることに比べて、特定技能2号の対象業種は、建設業と造船・舶用工業の2業種のみである。それぞれの業種についての分野別・運用方針については図表3を参照していただきたい。
(3) 日本に滞在できる期間
特定技能1号が通算5年までしか日本に滞在できない在留資格なのに対して、特定技能2号は日本滞在の期間に制限がない。したがって、建設業と造船・舶用工業の2業種以外の12業種で働いてきた外国人労働者は、特定技能1号が終了すると本国に帰国しなければならない。
特定技能1号と2号の在留資格を取得した外国人労働者の受け入れが可能な業種は、人材を確保することが困難な状況にあるため外国人により不足する人材の確保を図るべき業種に制限されているものの、受け入れ可能な業種は入管法ではなく、法務省令で定められるので、今後、深刻な人手不足が発生したことが認められれば、省令改正により他の業種にも広がっていく可能性がある。
4――特定技能と技能実習の違い
在留資格は技能実習(団体管理型)制度が技能実習1号・2号・3号になっていることに比べて、特定技能は、特定技能1号・2号となる。特定技能2号は2024年4月以降に制度適用が開始される。在留期間は、技能実習では、技能実習1号は1年以内、技能実習2号は2年以内、技能実習3号は2年以内と定められている(合計で最長5年)。一方、特定技能1号では通算5年間とされている。特定技能2号の場合は、特に在留期間の制限が設けられていない。
受け入れ対象国は、技能実習の場合15ヶ国(インド、インドネシア、ウズベキスタン、カンボジア、スリランカ、タイ、中国、ネパール、バングラデシュ、フィリピン、ベトナム、ペルー、ミャンマー、モンゴル、ラオス)と限られていることに対して、特定技能は在留資格が就労なので、特に外国人の国籍は問わない。したがって、政府は、在留資格「特定技能1号」を取得するために必要な日本語試験の対象国を、現在のベトナム、中国、フィリピン、インドネシア、タイ、ミャンマー、カンボジア、ネパール、モンゴルの計9カ国から、今後は順次拡大していく方針である。
特定技能による受け入れ見込み人数は2019年4月1日から5年間で最大345,150人とされている。施行時は、宿泊業、外食業、介護業の3業種にて先行実施され、残る11業種でも準備が整い次第試験を実施する見込みである。実際、今年の4月には宿泊業、外食業、介護業の3業種において「特定技能1号」の取得に必要な第1回目の技能試験が行われ、合計で711人が合格(宿泊業で280人、外食業で347人、介護業で84人)している1。
1 本稿は、日本生命の『福利厚生情報』2019年VOL.Ⅴに掲載された「日本における外国人労働者の現状と課題」を修正・ 加筆したものである。
5――今後の課題
まずは外国人労働者が働く労働条件を改善する必要がある。ご存知のとおり、特定技能という在留資格で働く分野は、相対的に労働条件が厳しい業種や仕事が多い。政府は、少子高齢化により若い人口が減少する中で、このような業種や仕事には日本の若者が集まらないので、外国人労働者を受け入れ、人手不足の問題を解決しようとしている。最初は日本という国に憧れ、日本に来てくれるかもしれないが、労働条件が他の業種あるいは他の国に比べてよくないことがSNSなどにより分かると、政府の計画どおりに外国人労働者を確保することが難しくなる可能性も高い。
2番目は外国人労働者に対する差別の問題を解決する必要がある。残念ながら、日本には外国人労働者に対する差別やいじめ、パワハラが今も残っている。旅券の取り上げや恋愛・結婚・妊娠禁止といった人権侵害も起きている。その結果、うつ病やPTSD(心的外傷後ストレス障害)の症状になるケースもあり、最悪の場合は自殺に至ることもある。特に、アジア系の労働者に対する差別が多く、外国人の間では出身国によって日本人の「まなざし」が変わるという話まで広がっている。
3番目は悪質ブローカーを排除するための対策をより徹底的に行うことが大事である。以前から実施されてきた技能実習の場合、悪質ブローカーによる搾取が大きな問題になっていた。実習生は入国前の費用調達のため多額の借金を背負っている。日本に来るために渡航する前に、母国の送り出し機関(ブローカー)に多額の費用を支払っているからである。例えば、ベトナム人の場合、実習生として来日するためには少なくとも数十万円、多い場合100万円以上の費用がかかるそうである。実習生の多くは借金を返済するために、長時間労働や賃金の未払い、そしてパワハラ等があっても我慢するケースが多い。さらに、国内でも技能実習生の受け入れを仲介する監理団体が、不当に高額な費用を徴収するケースもあると報告されている。新しく導入した制度でも相変わらずブローカーと関わる問題は残されていると思われる。政府は、今後、送り出し国や国内の悪質なブローカーの活動を規制する対策を徹底的に行う必要がある。
4番目は制度をよりシンプルにし、企業の負担を最小化する支援を行うべきである。企業が外国人労働者のために日本語教育を企業負担で実施、常勤で通訳スタップを配置、安価な寮費で住まいを提供するなど経済的なサポートを実施している例がある。このようなサポートについて、企業のみに負担させるのではなく、公的支援の導入も考えていくべきであろう。
法務省は今年の8月2日に、改正出入国管理・難民認定法を施行してから4カ月となる7月末現在、特定技能1号の在留資格が認められ、日本で働いている外国人労働者が44人であると発表した。このままでは政府が計画している受入れ目標(2019年度に48,000人、今後5年間で最大34万人)を達成することは厳しいかも知らない。法務省は認定者が少ない理由として「申請は増えているが書類の不備などが多く認定まで時間がかかっている」と説明している。新制度により外国人労働者を雇用する企業の経済的負担を減らすと共に、手続きをより簡単にするために制度を再点検する必要がある。
今後は以上のような問題点を解決するための努力を続けると共に、特定技能の代わりに、海外で導入・実施している労働許可制や雇用許可制2の導入も考えることが望ましい。そうなると、今後、より多くの外国人労働者が日本で活躍することができると考えられる。
2 労働許可制は、事業場の移動を保障し、同一労働同一賃金の実施を重視しており、ドイツやシンガポールなどが導入している。一方、雇用許可制は、国内で労働者を雇用できない企業が政府から雇用許可書の発給を得て、合法的に外国人労働者を雇用する制度であり、韓国が導入している。
(2019年11月22日「基礎研レター」)
生活研究部 上席研究員・ヘルスケアリサーチセンター・ジェロントロジー推進室兼任
金 明中 (きむ みょんじゅん)
研究・専門分野
高齢者雇用、不安定労働、働き方改革、貧困・格差、日韓社会政策比較、日韓経済比較、人的資源管理、基礎統計
03-3512-1825
- プロフィール
【職歴】
独立行政法人労働政策研究・研修機構アシスタント・フェロー、日本経済研究センター研究員を経て、2008年9月ニッセイ基礎研究所へ、2023年7月から現職
・2011年~ 日本女子大学非常勤講師
・2015年~ 日本女子大学現代女性キャリア研究所特任研究員
・2021年~ 横浜市立大学非常勤講師
・2021年~ 専修大学非常勤講師
・2021年~ 日本大学非常勤講師
・2022年~ 亜細亜大学都市創造学部特任准教授
・2022年~ 慶應義塾大学非常勤講師
・2019年 労働政策研究会議準備委員会準備委員
東アジア経済経営学会理事
・2021年 第36回韓日経済経営国際学術大会準備委員会準備委員
【加入団体等】
・日本経済学会
・日本労務学会
・社会政策学会
・日本労使関係研究協会
・東アジア経済経営学会
・現代韓国朝鮮学会
・博士(慶應義塾大学、商学)
金 明中のレポート
| 日付 | タイトル | 執筆者 | 媒体 |
|---|---|---|---|
| 2025/07/08 | 「静かな退職」と「カタツムリ女子」の台頭-ハッスルカルチャーからの脱却と新しい働き方のかたち | 金 明中 | 基礎研マンスリー |
| 2025/06/06 | “サヨナラ”もプロに任せる時代-急増する退職代行サービス利用の背景とは? | 金 明中 | 基礎研マンスリー |
| 2025/06/02 | 日韓カップルの増加は少子化に歯止めをかけるか? | 金 明中 | 研究員の眼 |
| 2025/05/22 | 【アジア・新興国】韓国の生命保険市場の現状-2023年のデータを中心に- | 金 明中 | 保険・年金フォーカス |
新着記事
-
2025年11月07日
フィリピンGDP(25年7-9月期)~民間消費の鈍化で4.0%成長に減速、電子部品輸出は堅調 -
2025年11月07日
次回の利上げは一体いつか?~日銀金融政策を巡る材料点検 -
2025年11月07日
個人年金の改定についての技術的なアドバイス(欧州)-EIOPAから欧州委員会への回答 -
2025年11月07日
中国の貿易統計(25年10月)~輸出、輸入とも悪化。対米輸出は減少が続く -
2025年11月07日
英国金融政策(11月MPC公表)-2会合連続の据え置きで利下げペースは鈍化
お知らせ
-
2025年07月01日
News Release
-
2025年06月06日
News Release
-
2025年04月02日
News Release
【日本における外国人労働者受け入れの現状と今後の課題】【シンクタンク】ニッセイ基礎研究所は、保険・年金・社会保障、経済・金融・不動産、暮らし・高齢社会、経営・ビジネスなどの各専門領域の研究員を抱え、様々な情報提供を行っています。
日本における外国人労働者受け入れの現状と今後の課題のレポート Topへ














