- シンクタンクならニッセイ基礎研究所 >
 - 保険 >
 - 保険会社経営 >
 - 気候変動とアクチュアリー職業倫理-専門職は気候変動の不確実性にどう対処すべきか?
 
気候変動とアクチュアリー職業倫理-専門職は気候変動の不確実性にどう対処すべきか?
                                                保険研究部 主席研究員 兼 気候変動リサーチセンター チーフ気候変動アナリスト 兼 ヘルスケアリサーチセンター 主席研究員 篠原 拓也
文字サイズ
- 小
 - 中
 - 大
 
1――はじめに
気候変動問題は、さまざまな業界や専門職にも影響を及ぼしている。保険業界や、保険数理の専門職であるアクチュアリーも、この問題への取り組みが求められている。欧米のアクチュアリー会は、気候変動問題が保険・年金事業に与える影響やその対処法などに関する調査・研究を進めている。報告書を公表したり、国の各種政策に意見を提示したり、会員向けの教育プログラムを設けたりする動きが見られる。また、イギリスのアクチュアリー会は、2024年1月に会員向けに「気候変動に関する倫理的・専門的ガイダンス」2(以下、単に「ガイダンス」と呼称)を公表して、職業倫理の面から気候変動問題への取り組み方を示している。ガイダンスには、数例のケーススタディも付されている。
本稿では、その内容を参考に、気候変動問題に専門職がどう対処すべきか、見ていくこととしたい。
1 「IPCC 第 6 次評価報告書 第 1 作業部会報告書 気候変動 2021:自然科学的根拠 政策決定者向け要約(SPM)暫定訳(2022 年 5 月 12 日版)」(気象庁)のA.1等をもとに、筆者がまとめた。
2 “Ethical and professional guidance on climate change - A Guide for Members”(Institute and Faculty of Actuaries, the Regulatory Board, V1.0, 17 Jan. 2024)
2――職業倫理とは
まず、倫理学の事典を開いてみる。専門職における倫理については、次のように述べられている。
「専門職は専門知識や技能と厳格な倫理に基づいて誠実に職務を遂行することで初めて社会から信認を得ることができる」(「応用倫理学事典」加藤尚武編(丸善出版, 2008年)より)
特定の職業にある人や団体が、職務を通じて社会的責任を果たすために、専門職としてどうあるべきか、どのように行動すべきかといったことを明文化したもの ― それが職業倫理であると考えられる。3
このように考えると、職業倫理は、単に職務にまつわる禁則事項を書き並べただけのものではなく、専門職としてどのように考えるべきか、どのように振る舞うべきか、どのように機能発揮をすべきか、そのためにどのように専門知識やスキルを身に付けるべきかといった、考え方や行動の指針をまとめたものということができる。
3 「医療通訳 -「医療通訳育成カリキュラム基準」(平成29年9月版)準拠」特別非営利活動法人 多文化共生センターきょうと著作、重野亜久里・前田華奈・横山志都子・徳岡香奈子・緒方典子編集(一般財団法人 日本医療教育財団, 2018年)を参考に、筆者がまとめた。
職業倫理は、個々の専門職が保持すべき倫理である。だが、各専門職がそれを独自に考えていくとすると、個々の専門職ごとに異なる倫理に則して職務を遂行する形となり、無用の混乱を招きかねない。そこで、基準となる職業倫理について、専門職団体が行動規範等の形にまとめて、公表していることが一般的だ。
特に、何らかの事項に関して、顧客に対するコンサルティング業務を行う職種では、専門職の知識・スキルや立ち居・振る舞いなどが問題となりやすいため、職業倫理をとりまとめることが多いものと見られる。
例えば、日本弁護士連合会は「弁護士職務基本規程」、日本公認会計士協会は「倫理規則」、日本医師会は「医師の職業倫理指針」を公表している。日本アクチュアリー会は、「アクチュアリー行動規範」と「アクチュアリー行動基準」を公表している。
ただ、職業倫理をまとめた行動規範等に気候変動を組み入れたものは日本ではほとんどない。これは、各専門職団体で、気候変動問題が専門職の職務にどのような影響を与えうるかといった議論や検討が、まだ緒に就いたばかりであるためと考えられる。
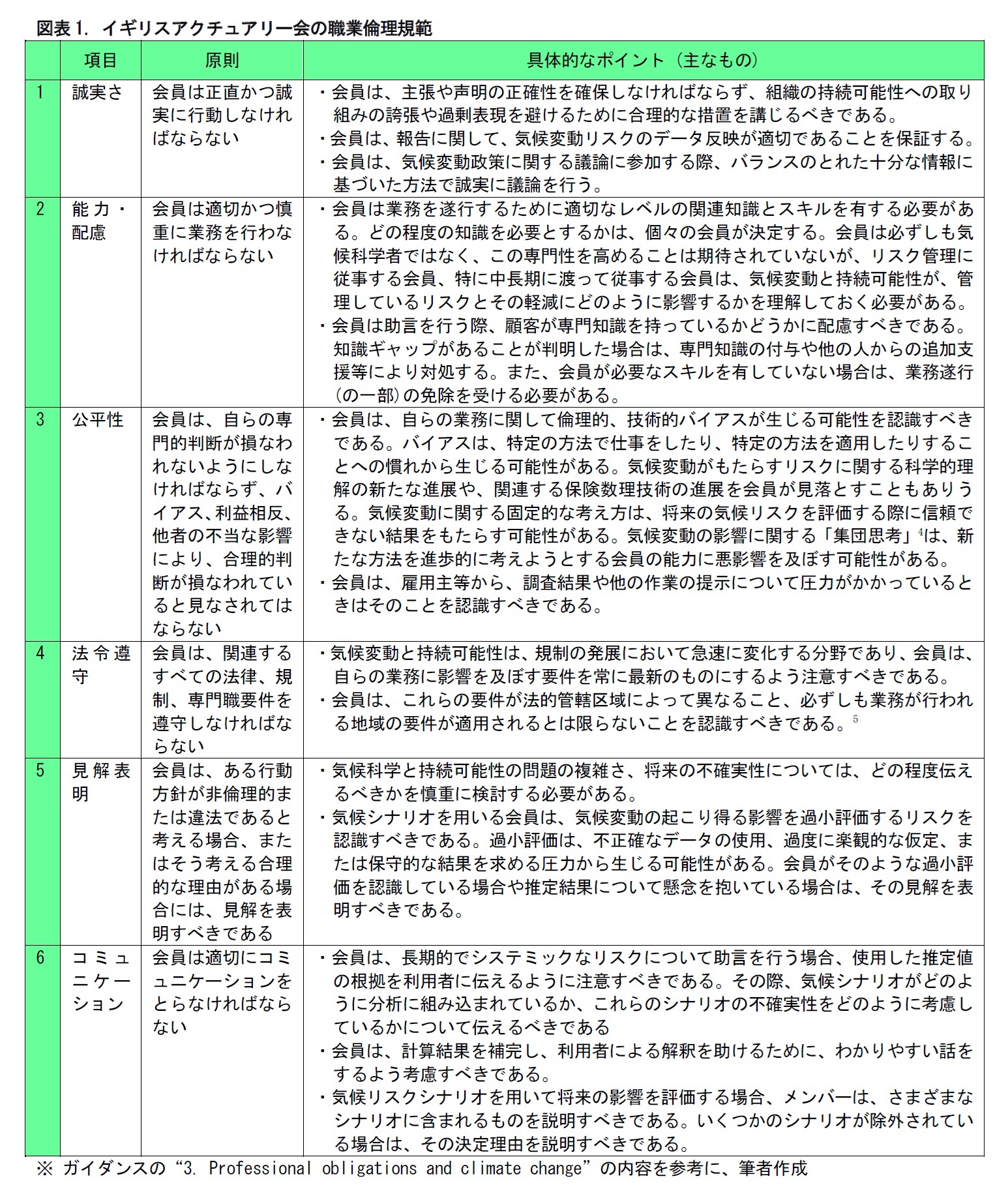
その意味からすると、イギリスのアクチュアリー会が2024年1月に公表したガイダンスは、気候変動を職業倫理に組み入れた画期的な取り組みと位置づけることができる。
3――ガイダンスの内容
ガイダンスは、イギリスのアクチュアリー会会員に対して、義務を課す性質のものとはされていない。すなわち非強制的なものである。ガイダンスには、冒頭に目的が記されている。会員に対して、気候変動問題が個々の実務にどのように関連するかについて理解を促すこと、気候リスクに関連するアクチュアリーの規制上の責任の要約と解説、アクチュアリー向けに用意されている学習機会等を紹介しその指針を示すこと、などが目的とされている。
つづいて、ガイダンスではキーワードの定義を行っている。「気候変動」は、温室効果ガスの排出によって引き起こされる温暖化の地球への影響を説明するために一般的に使用される用語とし、その直接的な影響として、海面水位の上昇、生物多様性の減少、大規模干ばつの発生、異常気象の多発などが含まれるとしている。気候変動は、人間の健康や死亡率、経済・金融の安定性に影響を及ぼす可能性があるとしている。
また、「持続可能性」については、将来の世代が自らのニーズを満たす能力を損なうことなく、現在のニーズを満たす方法と定義している。気候変動の影響を踏まえると、持続可能性として、地球に悪影響を与えない方法で開発を達成することが求められ、その目標はパリ協定に具体的に示されている。パリ協定では、気候変動を抑制するために、2050年までに世界経済が「ネットゼロ」(温室効果ガスの純排出量がゼロの状態) に移行しなければならないことが求められている。
アクチュアリーは、気候変動リスクと持続可能性の問題が自分たちの仕事にどのような影響を及ぼすかを認識する必要がある。
(1) 年金制度や生命・医療保険に従事するアクチュアリー
気候変動や持続可能性は、運用資産の投資価値、投資リターン、資金調達戦略、死亡率やその他の人口動態統計に潜在的に影響を与える可能性がある。中長期的にその影響に対処していく必要がある。
(2) 損害保険に従事するアクチュアリー
財産保険の給付支払、事業継続リスクや気候変動リスクの緩和行動(行動の不作為を含む)から生じる債務など、気候変動と持続可能性に関連するリスクの範囲を考慮すべきである。
(3) 金融・投資に従事するアクチュアリー
気候変動が投資資産のリスクとリターンに影響を与える可能性について考慮すべきである。投資戦略について助言を行う際に、気候変動を考慮することが望まれるかもしれない。また、戦略策定に影響力を持つアクチュアリーは、その戦略が持続可能な投資の方向性、ひいては気候変動の将来に影響を与える可能性があることに留意すべきである。
(4) 役員や経営部門で活動するアクチュアリー
投資に関する企業戦略や、気候関連財務情報開示タスクフォース(TCFD)の報告書等によって定められる気候関連の情報開示の遵守に影響を与える立場にある。気候関連の情報開示は、気候変動が市場と投資に与える影響と、その逆に投資が気候変動に及ぼす影響をはかるのに役立つ。また、情報開示にあたり気候変動リスクへのエクスポージャーについて議論を行うことを通じて、業界全体の協力体制を構築したり、国の政策立案に影響を及ぼしたりする可能性もある。
4 集団思考とは次のようなことをいう。集団が過剰に強固な結束を持つと、メンバーに、画一性を保つよう圧力をかけたり、集団内の閉鎖的な思考を強いたり、集団自体を過大評価する妄想を起こさせたりする。このため、結束がマイナスに作用して、メンバーが個々に行う場合よりも、不合理な意思決定を行ってしまう。(「集団思考より群知能を-全会一致はすばらしいことか?」篠原拓也(ニッセイ基礎研究所, 研究員の眼, 2015年8月10日)より)
5 どの基準が適用されるかを判断するのに役立つガイドとして、“APS X1: Applying Standards to Actuarial Work”(Institute and Faculty of Actuaries, V1.1, effective from 19 March 2019)が公表されている。
(2024年12月10日「基礎研レター」)
このレポートの関連カテゴリ
                                        保険研究部 主席研究員 兼 気候変動リサーチセンター チーフ気候変動アナリスト 兼 ヘルスケアリサーチセンター 主席研究員
篠原 拓也 (しのはら たくや)
                                研究・専門分野
                                保険商品・計理、共済計理人・コンサルティング業務
                            
03-3512-1823
- 【職歴】
1992年 日本生命保険相互会社入社
2014年 ニッセイ基礎研究所へ
【加入団体等】
・日本アクチュアリー会 正会員 
篠原 拓也のレポート
| 日付 | タイトル | 執筆者 | 媒体 | 
|---|---|---|---|
| 2025/05/27 | 気候指数 2024年データへの更新-日本の気候の極端さは1971年以降の最高水準を大幅に更新 | 篠原 拓也 | 基礎研レポート | 
| 2025/05/20 | 「次元の呪い」への対処-モデルの精度を上げるにはどうしたらよいか? | 篠原 拓也 | 研究員の眼 | 
| 2025/05/13 | チェス盤を用いた伝心-愛情と計算力があれば心は通じる? | 篠原 拓也 | 研究員の眼 | 
| 2025/05/09 | 国民負担率 24年度45.8%の見込み-高齢化を背景に、欧州諸国との差は徐々に縮小 | 篠原 拓也 | 基礎研マンスリー | 
新着記事
- 
                
2025年11月04日
ユーロ圏消費者物価(25年10月)-2%目標に沿った推移が継続 - 
                
2025年11月04日
米国個人年金販売額は2025年上半期も過去最高記録を更新-但し保有残高純増は別の課題- - 
                
2025年11月04日
パワーカップル世帯の動向(2)家庭と働き方~DINKS・子育て・ポスト子育て、制度と夫婦協働が支える - 
                
2025年11月04日
「ブルー寄付」という選択肢-個人の寄付が果たす、資金流入の突破口 - 
                
2025年11月04日
今週のレポート・コラムまとめ【10/28-10/31発行分】 
お知らせ
- 
                        
2025年07月01日
News Release
 - 
                        
2025年06月06日
News Release
 - 
                        
2025年04月02日
News Release
 
【気候変動とアクチュアリー職業倫理-専門職は気候変動の不確実性にどう対処すべきか?】【シンクタンク】ニッセイ基礎研究所は、保険・年金・社会保障、経済・金融・不動産、暮らし・高齢社会、経営・ビジネスなどの各専門領域の研究員を抱え、様々な情報提供を行っています。
気候変動とアクチュアリー職業倫理-専門職は気候変動の不確実性にどう対処すべきか?のレポート Topへ
            




                    
                    
                                    
                                    
                                    
                                    
                                            
                        
                        
                        

            
					


