- シンクタンクならニッセイ基礎研究所 >
- 不動産 >
- REIT(リート) >
- 中国REIT市場の現状と見通し-公募REIT、2020年からついに始動
中国REIT市場の現状と見通し-公募REIT、2020年からついに始動
 
                                                社会研究部 研究員 胡 笳
文字サイズ
- 小
- 中
- 大
1 S&P Dow Jones Indicesのデータより。いずれも2019年6月末の時価総額であり、2019年7月12日の為替データを基に円換算。
2 北京大学光華管理学院REITs研究チーム(2017)「中国不動産投資信託基金市場規模研究」より。同報告では、主要国におけるREIT市場規模のGDP比率及び株式市場規模比率等に基づき、中国のREIT市場規模を大まかに試算している。ただし、この試算には、進行中のPPPインフラ事業や都市化の進展による投資適格賃貸住宅の潜在市場規模が考慮されていない。また、2016年中国の固定資本形成が米国の約1.6倍に達していることを考慮すると、中国の潜在的なREIT市場は米国の規模を大きく上回るものと考えられる。
3 本稿の中国REIT市場とは中国本土におけるREIT市場である。
4 中国では、後述する米豪日各国のようなREIT商品を「標準REIT」と呼ぶのに対し、本稿では既存の私募ベースのREIT商品を「標準REIT」のように一般投資家を対象に公募化する動きを着目し、こうしたREITを「公募REIT」と呼ぶ。
1――中国REITの特徴
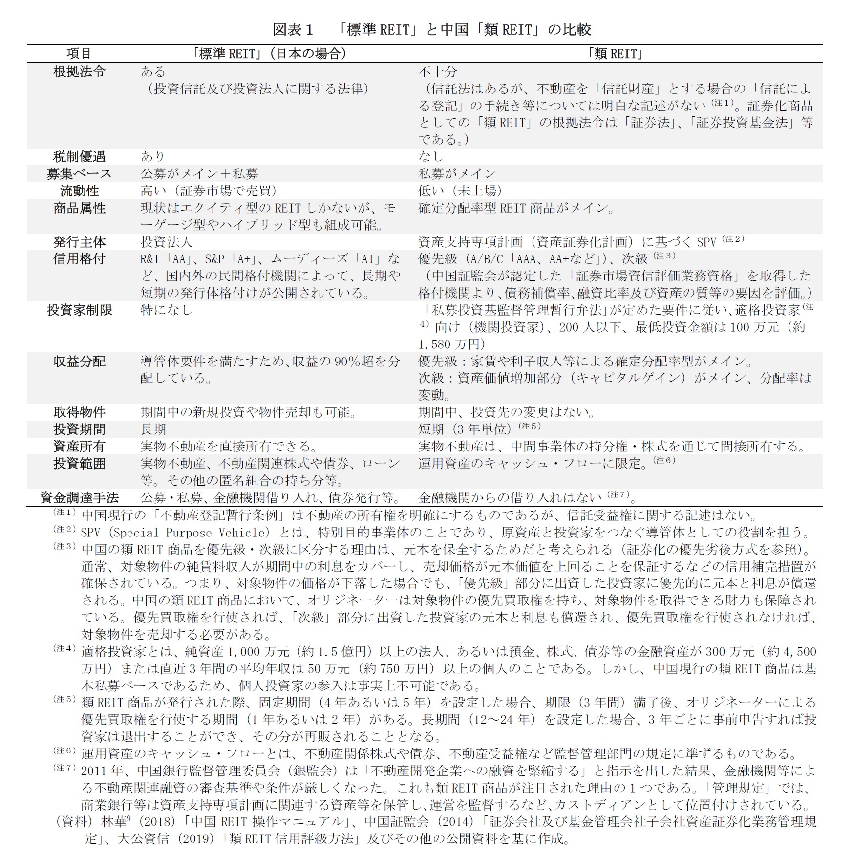
REITとはReal Estate Investment Trustの略語であり、中国では「房地产投资信托基金(不動産投資信託基金)」と訳されている。しかし、不動産に係る信託制度や導管体に対する税制優遇などにおいて、米日豪各国のような国際投資家の投資基準を満たしたREIT(中国では「標準REIT」と呼ばれている。)は未だ整備されていない。現在の中国REITとは、「証券法」、「証券投資基金法」等によって中国証券監督管理委員会(証監会)の「証券会社及び基金管理会社子会社資産証券化業務管理規定」(以下「管理規定」)等、基金業協会及び上海・深圳証券取引所の資産証券化業務に関する一連のガイドラインに基づく不動産関連資産を対象とした私募ベースの証券化金融商品5であり、総じて「類REIT」と呼ばれている。
「類REIT」は、「REITに類似する」を意味し、「標準REIT」に要求される基準を満たしているわけではなく、募集の仕方や流動性、商品属性など、いくつかの点で異なる。2019年時点で、中国の類REIT商品の約96.2%は私募商品6で公募商品が少ないため、個人投資家の参入は難しい。一方、米国の公募REITは全体の6割超、日本では8割超を占め7、いずれも個人投資家が証券取引所を通じて株式と同様に取引できるため流動性が確保されている。その他、類REIT商品の大きな特徴は、投資期間が短期に固定されていること及び販売時に分配率が確定されているものが多い点である8。
5 現在の中国の類REIT商品は、2005年から発行されている資産担保証券(Asset Backed Security: ABS)のうち、不動産を所有するSPV(特別目的事業体)の株式やSPVが発行する債券、不動産融資債権などの不動産関連資産を対象とし、後述する資産支持専項計画にしたものとも言える。類REITは実物不動産を直接保有できない。中国におけるABS市場の動向について本稿では割愛する。
6 興業証券経済と金融研究院のデータより。
7 NAREIT 及びARES J-REIT Databookより。
8 商業や賃貸住宅関連担保融資等に基づく不動産担保証券などの確定利付債券投資(Fixed Income Investment)が行われているためと考えられる。
10 北京大学光華管理学院REITs研究チーム(2018)「不動産信託投資基金税制問題研究」より。
2――中国REIT市場の動向
11 「中信啓航」は中信証券(CITIC)が進めていた「中信啓航専項資産管理計画」の略称である。同商品は発行額52.1億元(約819億円)のエクイティ型類REIT商品であり、北京中信証券ビルと深圳中信証券ビルを対象資産として、これら2物件の賃料が収益源となっている。しかし、同商品の投資家数は50名に留まっている。農業銀行(2014)「房地産信託投資基金(REIT)の最新進展」より。
中国REITのサブセクターは、安定的な賃料収入が得られるショッピングセンター(31%)と小売(12%)による商業セクターが占める割合が43%と大きく、オフィス(23%)、賃貸住宅(12%)、インフラ(8%)、ホテル(6%)、産業園区・物流センター(6%)、コミュニティビジネス(2%)などが続く。これに対し、J-REITは、オフィス(37%)、物流(29%)と続き、ホテル、商業、住宅がそれぞれ12%、11%、10%、ヘルスケア及びその他は1%という構成になっている12。中国REIT市場では、サブセクターの構成からみると、商業全体が占める割合が大きいが、オフィス、産業園区・物流分野ではまだ成長の余地があり、ヘルスケアなど新しい分野への進出も期待できる。
12 ARES J-REIT Databookより、2018年年末時点。
13 図表1で示したとおり、中国の類REIT商品は信用リスクによって、発行規模のうち各自で決めた割合で「優先級(A/B/C)」、「次級」などに分類され、本稿がまとめたのは確定分配率型商品である優先級A級の類REIT商品の発行時に確定された分配率である。
(2020年07月16日「ニッセイ基礎研所報」)
 
                                        03-3512-1794
- 【職歴】
 2018年 早稲田大学 アジア太平洋研究科 博士(学術)
 2018年 ニッセイ基礎研究所 入社
 【資格】
 環境プランナー、国際環境リーダー
 【加入団体等】
 日本NPO学会、Nonprofit Management & Leadership(米)
胡 笳のレポート
| 日付 | タイトル | 執筆者 | 媒体 | 
|---|---|---|---|
| 2025/06/11 | 中国REIT市場の動向と今後の見通し~不動産市場低迷の中で見えてきたREIT市場の成長~ | 胡 笳 | 基礎研レポート | 
| 2025/03/31 | 中国不動産の基本(8)不動産登記制度~統一不動産登記制度の仕組みとデジタル化の現状~ | 胡 笳 | 研究員の眼 | 
| 2024/11/29 | 子育て世帯にとっての「いい住まい」とは何か~子育て世帯が求めるコミュニティの構築に向けて~ | 胡 笳 | 基礎研レポート | 
| 2024/09/17 | どうなる?中国の不動産市場~三中全会の改革要点からみる不動産市場回復策のねらい~ | 胡 笳 | 基礎研レター | 
新着記事
- 
                2025年11月04日 
 今週のレポート・コラムまとめ【10/28-10/31発行分】
- 
                2025年10月31日 
 交流を広げるだけでは届かない-関係人口・二地域居住に求められる「心の安全・安心」と今後の道筋
- 
                2025年10月31日 
 ECB政策理事会-3会合連続となる全会一致の据え置き決定
- 
                2025年10月31日 
 2025年7-9月期の実質GDP~前期比▲0.7%(年率▲2.7%)を予測~
- 
                2025年10月31日 
 保険型投資商品の特徴を理解すること(欧州)-欧州保険協会の解説文書
お知らせ
- 
                        2025年07月01日 News Release 
- 
                        2025年06月06日 News Release 
- 
                        2025年04月02日 News Release 
【中国REIT市場の現状と見通し-公募REIT、2020年からついに始動 】【シンクタンク】ニッセイ基礎研究所は、保険・年金・社会保障、経済・金融・不動産、暮らし・高齢社会、経営・ビジネスなどの各専門領域の研究員を抱え、様々な情報提供を行っています。
中国REIT市場の現状と見通し-公募REIT、2020年からついに始動 のレポート Topへ 
            




 
                     
                    
 経済 のレポート
経済 のレポート 
                                     
                                     
                                     
                                    
 
                                             
                         
                         
                        







 
            
 
                     
					


