- シンクタンクならニッセイ基礎研究所 >
- 不動産 >
- 都市計画 >
- 都市農地貸借の要件-都市農地の貸借円滑化法施行の効果と課題(その1)
2019年02月20日
文字サイズ
- 小
- 中
- 大
3――事業計画の認定要件
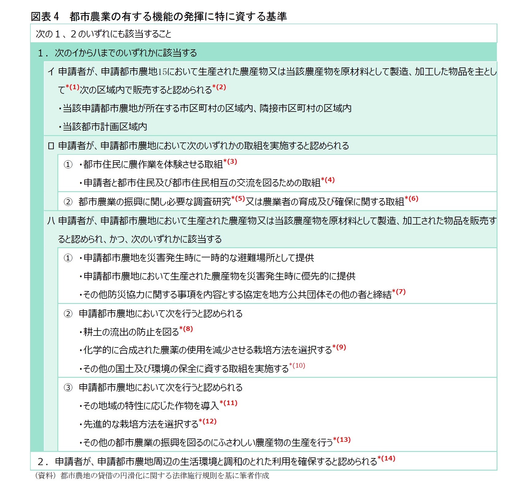
このうち、1の都市農業の有する機能の発揮に特に資する基準14は、「都市農地の貸借の円滑化に関する法律施行規則」(以下、規則)により、次のとおり定められた。
大きく基準1、2があり、このいずれにも該当することとしている。その上で、基準1はイ、ロ、ハに分かれ、そのいずれかに該当することとしている。
基準1のイは、生産した農産物やそれを用いて製造、加工した製品を販売する区域を定めたもので、地産地消区域基準とでも言うべきものだ。販売区域を当該市区町村、隣接市町村、あるいは当該市町村を含む都市計画区域内としている。
ロの基準では、次の2つの取り組みのいずれかを実施することとしており、1つは、都市住民の農業体験機会、農業者と都市住民、都市住民同士の交流機会を示している。体験・交流機会提供基準と言えよう。もう一つは、都市農業の振興に関し必要な調査研究又は農業者の育成及び確保に関する取組で、試験・研修基準と称することができよう。
ハの基準は、生産した農産物や加工品等を自ら販売しつつ、①防災協力、あるいは②耕土流出防止等の土水環境対策、または、③地域特性に応じた作物栽培、先進的な栽培方法の導入、その他により都市農業振興を図るとしている。都市農業振興基準と言える。
基準2は、農地周辺の生活環境と調和の取れた利用を確保するとしてあり、貸借する生産緑地の地域の環境や景観に配慮した利用を求めていると受け止められ、地域環境・景観調和基準と言うべきものだ。
まとめると、申請者(認定事業者)は、地域の環境や景観への配慮を必須として、地産地消、体験・交流機会提供、試験・研修のいずれかを行うか、生産加工物の販売をしながら、防災協力、土水環境対策、都市農業振興のいずれかに取り組まなければならないということになる。(図表4)
大きく基準1、2があり、このいずれにも該当することとしている。その上で、基準1はイ、ロ、ハに分かれ、そのいずれかに該当することとしている。
基準1のイは、生産した農産物やそれを用いて製造、加工した製品を販売する区域を定めたもので、地産地消区域基準とでも言うべきものだ。販売区域を当該市区町村、隣接市町村、あるいは当該市町村を含む都市計画区域内としている。
ロの基準では、次の2つの取り組みのいずれかを実施することとしており、1つは、都市住民の農業体験機会、農業者と都市住民、都市住民同士の交流機会を示している。体験・交流機会提供基準と言えよう。もう一つは、都市農業の振興に関し必要な調査研究又は農業者の育成及び確保に関する取組で、試験・研修基準と称することができよう。
ハの基準は、生産した農産物や加工品等を自ら販売しつつ、①防災協力、あるいは②耕土流出防止等の土水環境対策、または、③地域特性に応じた作物栽培、先進的な栽培方法の導入、その他により都市農業振興を図るとしている。都市農業振興基準と言える。
基準2は、農地周辺の生活環境と調和の取れた利用を確保するとしてあり、貸借する生産緑地の地域の環境や景観に配慮した利用を求めていると受け止められ、地域環境・景観調和基準と言うべきものだ。
まとめると、申請者(認定事業者)は、地域の環境や景観への配慮を必須として、地産地消、体験・交流機会提供、試験・研修のいずれかを行うか、生産加工物の販売をしながら、防災協力、土水環境対策、都市農業振興のいずれかに取り組まなければならないということになる。(図表4)
13 都市農地貸借法第4条第3項
14 都市農地の貸借の円滑化に関する法律施行規則(平成30年農林水産省令題54号)第3条。正確には、「都市農業の有する機能の発揮に特に資する事業の内容に関する基準」
15 「申請都市農地」とは、事業計画の認定を申請する対象となる生産緑地のこと。
2|基準の考え方
農林水産省による「都市農地の貸借の円滑化に関する法律の運用について」16(以下、運用)では、以上の基準の詳細や考え方を解説するとともに、事業計画におけるどのような取り組みが基準に該当するのか例を示している。
16 農林水産省農村振興局長通知 制定平成30年8月31日、改正平成30年11月22日
農林水産省による「都市農地の貸借の円滑化に関する法律の運用について」16(以下、運用)では、以上の基準の詳細や考え方を解説するとともに、事業計画におけるどのような取り組みが基準に該当するのか例を示している。
16 農林水産省農村振興局長通知 制定平成30年8月31日、改正平成30年11月22日
(1) 地産地消区域基準について
「イ:地産地消区域」について、運用では、販売する生産加工物総量に対し、地産地消区域での販売の目安を、金額ベースまたは数量ベースで概ね5割以上としている。
また、この基準に該当するかどうかの判断は、都市農業振興基本法(以下、基本法)に掲げられた都市農業の有する機能のうち、「都市住民に地元産の新鮮な農産物を供給する機能」の趣旨に照らして判断するとしており、地産地消区域内で出荷したとしても、最終的に消費者に販売される店舗が同区域内でなければ要件に該当せず、一方、生産物の加工が区域外で行われたとしても、その販売が区域内であれば該当するとしている。
「イ:地産地消区域」について、運用では、販売する生産加工物総量に対し、地産地消区域での販売の目安を、金額ベースまたは数量ベースで概ね5割以上としている。
また、この基準に該当するかどうかの判断は、都市農業振興基本法(以下、基本法)に掲げられた都市農業の有する機能のうち、「都市住民に地元産の新鮮な農産物を供給する機能」の趣旨に照らして判断するとしており、地産地消区域内で出荷したとしても、最終的に消費者に販売される店舗が同区域内でなければ要件に該当せず、一方、生産物の加工が区域外で行われたとしても、その販売が区域内であれば該当するとしている。
(2) 体験・交流機会提供基準について
「ロ①:体験・交流機会提供」では、「都市住民に農作業を体験させる取組」と「申請者と都市住民及び都市住民相互の交流を図るための取組」を行うこととする基準を設けてあるが、運用には、前者について、農園利用方式の農園17、学童農園(児童生徒等が学習目的で農作業を体験する農園)、福祉農園(高齢者や障害者等が福祉目的で農作業を体験する農園)、観光農園等(観光客等が収穫体験を行う農園)と例示されている。
後者については、申請者が複数の都市住民を募集し、申請都市農地において農産物のは種、収穫等の農作業を共同で行い、収穫物を囲んで収穫祭を行う取組と例示している。
17 農業者(農地所有者)が農業経営を自ら行い、利用者と賃借権等の権利を設定せずに、農業者の指導・管理のもとに利用者が農作業を体験する方式。農業体験農園、栽培収穫体験ファーム(横浜市)などがある。
「ロ①:体験・交流機会提供」では、「都市住民に農作業を体験させる取組」と「申請者と都市住民及び都市住民相互の交流を図るための取組」を行うこととする基準を設けてあるが、運用には、前者について、農園利用方式の農園17、学童農園(児童生徒等が学習目的で農作業を体験する農園)、福祉農園(高齢者や障害者等が福祉目的で農作業を体験する農園)、観光農園等(観光客等が収穫体験を行う農園)と例示されている。
後者については、申請者が複数の都市住民を募集し、申請都市農地において農産物のは種、収穫等の農作業を共同で行い、収穫物を囲んで収穫祭を行う取組と例示している。
17 農業者(農地所有者)が農業経営を自ら行い、利用者と賃借権等の権利を設定せずに、農業者の指導・管理のもとに利用者が農作業を体験する方式。農業体験農園、栽培収穫体験ファーム(横浜市)などがある。
(3) 試験・研修基準について
「ロ②:試験・研修」の「都市農業の振興に関し必要な調査研究」について運用では、地方公共団体や研究機関等が在来品種の維持や品種改良等を目的に試験ほ場や実証ほ場として申請都市農地を活用する取組とし、また、「農業者の育成及び確保に関する取組」とは、新規就農希望者や農業の高度な技術習得を目指す農業者等を対象とした研修を申請都市農地で開催する取組と例示している。
「ロ②:試験・研修」の「都市農業の振興に関し必要な調査研究」について運用では、地方公共団体や研究機関等が在来品種の維持や品種改良等を目的に試験ほ場や実証ほ場として申請都市農地を活用する取組とし、また、「農業者の育成及び確保に関する取組」とは、新規就農希望者や農業の高度な技術習得を目指す農業者等を対象とした研修を申請都市農地で開催する取組と例示している。
(4) 防災協力について
「ハ①:防災協力」における、「防災協力に関する事項を内容とする協定を地方公共団体その他の者と締結」するという基準に関して運用では、当該協定には次の内容が含まれていることが望ましいとして、(a)申請都市農地において地域住民が参加する防災訓練を毎年実施、(b)防災兼用井戸(平常時には農業用水を供給し、災害時には生活用水を供給する井戸をいう)の設置を挙げている。
「ハ①:防災協力」における、「防災協力に関する事項を内容とする協定を地方公共団体その他の者と締結」するという基準に関して運用では、当該協定には次の内容が含まれていることが望ましいとして、(a)申請都市農地において地域住民が参加する防災訓練を毎年実施、(b)防災兼用井戸(平常時には農業用水を供給し、災害時には生活用水を供給する井戸をいう)の設置を挙げている。
(5) 土水環境対策基準について
「ハ②:土水環境対策」の、「耕土の流出防止」基準について運用では、申請都市農地において、農閑期の耕土流出防止のための植物の作付け、防風ネットの設置等を行うことにより、大雨、強風等による耕土の流出を防止することと解説している。
同じく、「化学的に合成された農薬の使用を減少させる栽培方法の選択」という基準については、無農薬栽培や減農薬栽培等を行うことと例示され、さらに、「その他国土及び環境の保全に資する取組の実施」基準については、耕起方法の工夫等による土壌生物の保護、水田に水生生物の待避のための待避溝の掘り下げや水田の中干しの延期等による生物多様性を維持するための取組という例を示し、それら国土及び環境を保全するための種々の取組のことだと解説している。
「ハ②:土水環境対策」の、「耕土の流出防止」基準について運用では、申請都市農地において、農閑期の耕土流出防止のための植物の作付け、防風ネットの設置等を行うことにより、大雨、強風等による耕土の流出を防止することと解説している。
同じく、「化学的に合成された農薬の使用を減少させる栽培方法の選択」という基準については、無農薬栽培や減農薬栽培等を行うことと例示され、さらに、「その他国土及び環境の保全に資する取組の実施」基準については、耕起方法の工夫等による土壌生物の保護、水田に水生生物の待避のための待避溝の掘り下げや水田の中干しの延期等による生物多様性を維持するための取組という例を示し、それら国土及び環境を保全するための種々の取組のことだと解説している。
(6) 都市農業振興基準について
「ハ③都市農業振興」の、「その地域の特性に応じた作物を導入」という基準について運用では、地方自治体や農業協同組合等が生産を奨励する作物や伝統野菜等を導入することと解説している。
「先進的な栽培方法を選択」という基準については、狭小な都市農地において収益性を高くするための栽培方法、品質が高い農産物を栽培するための栽培方法等を選択と例示している。
「その他の都市農業の振興を図るのにふさわしい農産物の生産を行う」とする基準について運用では、従来栽培されていない新しい品種や作物など、その地域の農業が脚光を浴びる契機となり得るような取組だと解説している。
「ハ③都市農業振興」の、「その地域の特性に応じた作物を導入」という基準について運用では、地方自治体や農業協同組合等が生産を奨励する作物や伝統野菜等を導入することと解説している。
「先進的な栽培方法を選択」という基準については、狭小な都市農地において収益性を高くするための栽培方法、品質が高い農産物を栽培するための栽培方法等を選択と例示している。
「その他の都市農業の振興を図るのにふさわしい農産物の生産を行う」とする基準について運用では、従来栽培されていない新しい品種や作物など、その地域の農業が脚光を浴びる契機となり得るような取組だと解説している。
4――おわりに
以上のように、認定基準が明確になり、これから各自治体において本格的に運用されて、生産緑地を貸借した事業が各地で行われるようになっていくだろう。しかしながら国が定めた基準どおり運用していれば、貸借の効果が期待されるというものではない。貸借が進むことの懸念も聞かれるなか、自治体独自の取り組みなど、考慮すべき課題もありそうである。次回のレポートその2では、生産緑地の貸借が進むことで想定される効果と、まちづくり上の課題について考察したい。
(2019年02月20日「基礎研レポート」)
このレポートの関連カテゴリ
03-3512-1814
経歴
- 【職歴】
1994年 (株)住宅・都市問題研究所入社
2004年 ニッセイ基礎研究所
2020年より現職
・技術士(建設部門、都市及び地方計画)
【加入団体等】
・我孫子市都市計画審議会委員
・日本建築学会
・日本都市計画学会
塩澤 誠一郎のレポート
| 日付 | タイトル | 執筆者 | 媒体 |
|---|---|---|---|
| 2025/07/08 | 住宅を社会的資産に-ストック型社会における住宅のあり方 | 塩澤 誠一郎 | 基礎研マンスリー |
| 2025/06/25 | 住宅を社会的資産に~ストック型社会における住宅のあり方~ | 塩澤 誠一郎 | 研究員の眼 |
| 2025/04/09 | 「計画修繕」は、安定的な入居確保に必須の経営手法~民間賃貸住宅における計画修繕の普及に向けて~ | 塩澤 誠一郎 | 基礎研レポート |
| 2024/08/13 | 空き家の管理、どうする?~空き家の管理を委託する際、意識すべき3つのこと~ | 塩澤 誠一郎 | 研究員の眼 |
新着記事
-
2025年11月04日
今週のレポート・コラムまとめ【10/28-10/31発行分】 -
2025年10月31日
交流を広げるだけでは届かない-関係人口・二地域居住に求められる「心の安全・安心」と今後の道筋 -
2025年10月31日
ECB政策理事会-3会合連続となる全会一致の据え置き決定 -
2025年10月31日
2025年7-9月期の実質GDP~前期比▲0.7%(年率▲2.7%)を予測~ -
2025年10月31日
保険型投資商品の特徴を理解すること(欧州)-欧州保険協会の解説文書
お知らせ
-
2025年07月01日
News Release
-
2025年06月06日
News Release
-
2025年04月02日
News Release
【都市農地貸借の要件-都市農地の貸借円滑化法施行の効果と課題(その1) 】【シンクタンク】ニッセイ基礎研究所は、保険・年金・社会保障、経済・金融・不動産、暮らし・高齢社会、経営・ビジネスなどの各専門領域の研究員を抱え、様々な情報提供を行っています。
都市農地貸借の要件-都市農地の貸借円滑化法施行の効果と課題(その1) のレポート Topへ













