- シンクタンクならニッセイ基礎研究所 >
- 社会保障制度 >
- アジアの社会保障制度 >
- 韓国における給付付き税額控除制度の現状と日本へのインプリケーション―軽減税率より給付付き税額控除?―
韓国における給付付き税額控除制度の現状と日本へのインプリケーション―軽減税率より給付付き税額控除?―
生活研究部 上席研究員・ヘルスケアリサーチセンター・ジェロントロジー推進室兼任 金 明中
文字サイズ
- 小
- 中
- 大
すなわち、勤労奨励税制の施行により、韓国における社会安全網は、既存の公的社会保険や公的扶助制度である国民基礎生活保障制度から構成された2階建ての社会安全網から3階建てに変わり、所得保障システムが以前より少し手厚くなった(図表5)。
5 所得が最低生計費の120%以下かつ公的扶助制度である国民基礎生活保障制度の給付対象から除外された所得階層。
6 日本の生活保護制度に当たる。
7 ジョソンジュ・その他(2008)「韓国の勤労奨励税制(EITC)と女性の:実証分析と政策課題政策課題」51頁、韓国女性政策研究院
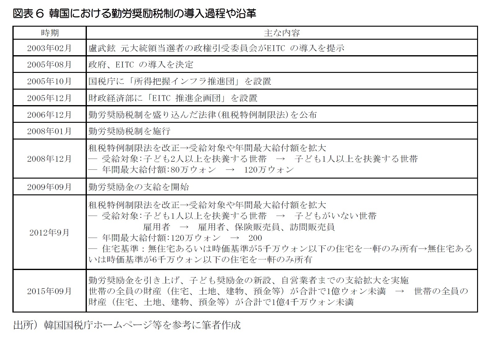
3――韓国における勤労奨励税制の導入過程や概要
8 韓国におけるEITC制度の仕組みは基本的にアメリカの制度を参考としている。
韓国における勤労奨励税制は、低い所得が原因で経済的自立が難しい労働者や事業者(専門職は除外、2015年度から支給)世帯に対して世帯員数や年間給与総額等から算定された勤労奨励金を支給することにより、働くインセンティブを高めるとともに実質所得を支援する制度である。勤労奨励金の年間最大給付額は施行初期の120万ウォンから現在は210万ウォンまで拡大された9。
図表8は既存の国民基礎生活保障制度との違いを示している。国民基礎生活保障制度とは、日本の生活保護制度に当たる公的扶助制度で、2000年10月に従来の韓国における生活保護制度の問題点を改善する目的で導入された制度である10。
9 施行初期には、世帯の所得が最低生計費の120%以下の人で、国民基礎生活保障制度の受給から除外された階層、いわゆる「次上位階層」が主な対象者で、前年度の年間総所得が 1,700万ウォン未満である労働者世帯に年間最大120万ウォンまでが支給された。
10 金明中(2004)「IMF体制以降の韓国の社会経済の変化と公的・私的社会支出の動向」-特集:IMF体制後の韓国の社会政策-『海外社会保障研究』No.146
(2016年03月15日「基礎研レポート」)
生活研究部 上席研究員・ヘルスケアリサーチセンター・ジェロントロジー推進室兼任
金 明中 (きむ みょんじゅん)
研究・専門分野
高齢者雇用、不安定労働、働き方改革、貧困・格差、日韓社会政策比較、日韓経済比較、人的資源管理、基礎統計
03-3512-1825
- プロフィール
【職歴】
独立行政法人労働政策研究・研修機構アシスタント・フェロー、日本経済研究センター研究員を経て、2008年9月ニッセイ基礎研究所へ、2023年7月から現職
・2011年~ 日本女子大学非常勤講師
・2015年~ 日本女子大学現代女性キャリア研究所特任研究員
・2021年~ 横浜市立大学非常勤講師
・2021年~ 専修大学非常勤講師
・2021年~ 日本大学非常勤講師
・2022年~ 亜細亜大学都市創造学部特任准教授
・2022年~ 慶應義塾大学非常勤講師
・2019年 労働政策研究会議準備委員会準備委員
東アジア経済経営学会理事
・2021年 第36回韓日経済経営国際学術大会準備委員会準備委員
【加入団体等】
・日本経済学会
・日本労務学会
・社会政策学会
・日本労使関係研究協会
・東アジア経済経営学会
・現代韓国朝鮮学会
・博士(慶應義塾大学、商学)
金 明中のレポート
| 日付 | タイトル | 執筆者 | 媒体 |
|---|---|---|---|
| 2025/07/08 | 「静かな退職」と「カタツムリ女子」の台頭-ハッスルカルチャーからの脱却と新しい働き方のかたち | 金 明中 | 基礎研マンスリー |
| 2025/06/06 | “サヨナラ”もプロに任せる時代-急増する退職代行サービス利用の背景とは? | 金 明中 | 基礎研マンスリー |
| 2025/06/02 | 日韓カップルの増加は少子化に歯止めをかけるか? | 金 明中 | 研究員の眼 |
| 2025/05/22 | 【アジア・新興国】韓国の生命保険市場の現状-2023年のデータを中心に- | 金 明中 | 保険・年金フォーカス |
新着記事
-
2025年11月06日
世の中は人間よりも生成AIに寛大なのか? -
2025年11月06日
働く人の飲酒量とリスク認識:適正化に気づくのはどのような人か -
2025年11月06日
Meta、ByteDanceのDSA違反の可能性-欧州委員会による暫定的見解 -
2025年11月06日
財政赤字のリスクシナリオ -
2025年11月06日
老後の住宅資産の利活用について考える
お知らせ
-
2025年07月01日
News Release
-
2025年06月06日
News Release
-
2025年04月02日
News Release
【韓国における給付付き税額控除制度の現状と日本へのインプリケーション―軽減税率より給付付き税額控除?―】【シンクタンク】ニッセイ基礎研究所は、保険・年金・社会保障、経済・金融・不動産、暮らし・高齢社会、経営・ビジネスなどの各専門領域の研究員を抱え、様々な情報提供を行っています。
韓国における給付付き税額控除制度の現状と日本へのインプリケーション―軽減税率より給付付き税額控除?―のレポート Topへ














