- シンクタンクならニッセイ基礎研究所 >
 - 社会保障制度 >
 - 医療保険制度 >
 - 精神医療の現状 (後編)-「治療同盟」のもとで、時間をかけた治療が行われる
 
精神医療の現状 (後編)-「治療同盟」のもとで、時間をかけた治療が行われる
                                                保険研究部 主席研究員 兼 気候変動リサーチセンター チーフ気候変動アナリスト 兼 ヘルスケアリサーチセンター 主席研究員 篠原 拓也
文字サイズ
- 小
 - 中
 - 大
 
15 病気に対して、まず最初に投与される治療薬のこと。副作用が少なく、効果が大きい薬剤とされることが一般的。
16 具体的には、選択的セロトニン再取り込み阻害薬 (SSRI)。(詳細は、次章を参照いただきたい)
5|薬物療法では、同カテゴリーの薬剤は単剤使用が基本
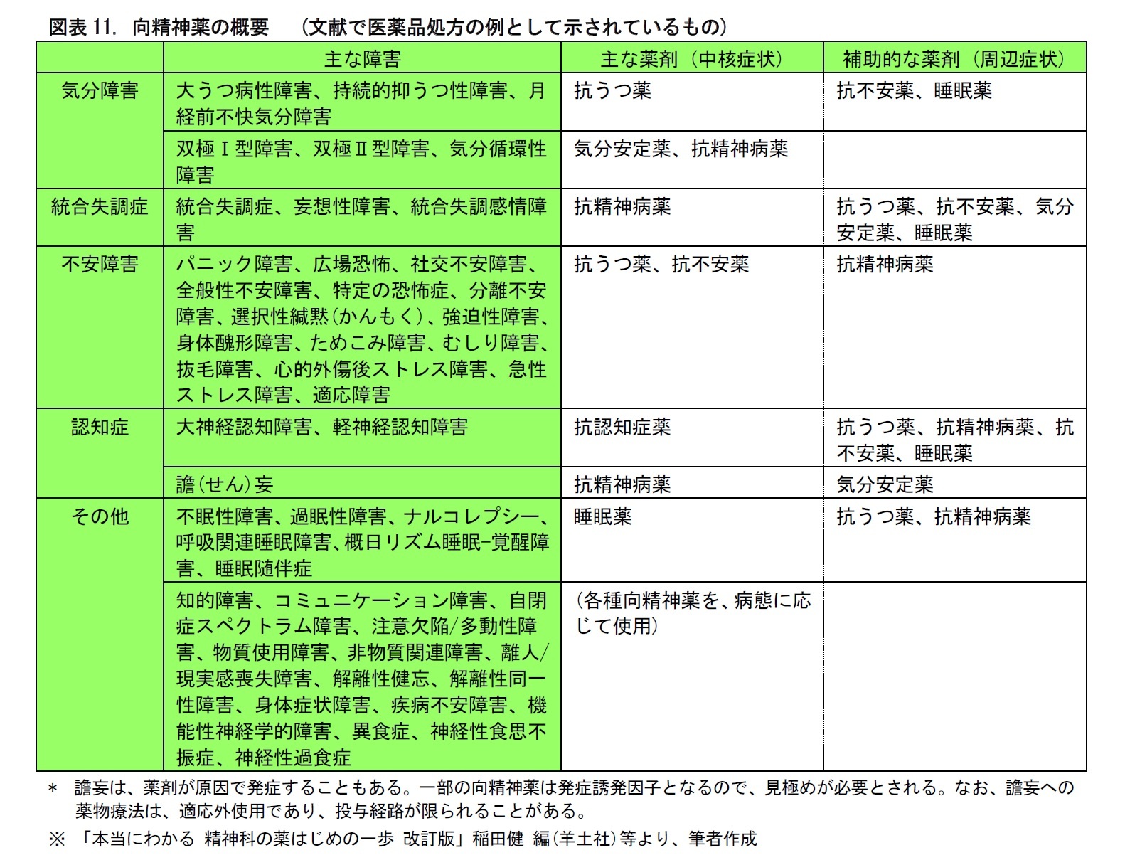
すでに述べたとおり、薬剤は単剤での使用が望ましいとされている。精神医療の薬物療法では、同じカテゴリーの薬剤は、単剤使用が基本とされる。2剤以上を併用する場合は、効果とともに副作用のリスクに注意が必要となる17。また、1剤目から2剤目に薬剤を切り替える場合は、いきなりすべて切り替えるのではなく、1剤目を徐々に減らしながら2剤目を徐々に増やす方法がとられる。
このように薬物療法では、患者の病態によって、使用される薬剤の種類や用法・用量が異なる。このため、医師による診療・処方が鍵となる。患者が薬物療法を受ける際は、医師の指導のもとで、正しい用法・用量で薬剤を服用する必要がある。次章では、各治療薬について簡単にみていく。
17 なお、診療報酬上も、多剤併用の抑制が図られている。具体的には、処方料、処方箋料、薬剤料の算定において、3種類以上の抗不安薬、3種類以上の睡眠薬、3種類以上の抗うつ薬、3種類以上の抗精神病薬又は4種類以上の抗不安薬及び睡眠薬 の投薬を行った場合、報酬点数が抑制される。(「平成30年度診療報酬改定の概要 医科Ⅰ」(厚生労働省)より)
4――薬物療法 (各論的)
また、副作用を少なくするために四環系抗うつ薬が登場した。四環系抗うつ薬はノルアドレナリンだけに作用し、セロトニンには作用しない。そのため副作用が少ない反面、効果も弱くなっている。
そして、1990年代にイギリスとアメリカで、「選択的セロトニン再取り込み阻害薬(SSRI)」が登場した18。この薬剤は、日本では1999年に承認され、発売されている。SSRIは、セロトニンの再取り込みの阻害に特化した薬剤で、抗コリン作用や抗ヒスタミン作用がない、という特徴を有する。なお、2000年代に、SSRIはうつ病のみならず不安障害に対する有効性も認められ、保険適応となっている。
さらに日本では、2009年に、神経伝達物質の再取り込みの阻害ではなく、セロトニンやノルアドレナリンの分泌量そのものを増やす「ノルアドレナリン作動性・特異的セロトニン作動性抗うつ薬(NaSSA)」も登場している。
SSRIやSNRIは、三環系抗うつ薬でみられた副作用を軽減したが、その一方で、セロトニン症候群、賦活症候群(アクチベーション症候群)、中断症候群(離脱症候群)など、それまでの抗うつ薬ではあまりみられなかった副作用が発生している。特に、賦活症候群の中には、漠然と死を願う「希死念慮」がある。このため、医師等や患者の家族は、服用当初の患者の変化に十分注意することが必要となる。
これらの副作用を軽減するために、服薬は、医師の指導のもとで適切に行われることが重要となる。
18 SSRIは、Selective Serotonin Reuptake Inhibitorの略。SNRIは、Serotonin-Noradrenaline Reuptake Inhibitorの略。NaSSAは、Noradrenergic and Specific Serotonergic Antidepressantの略。
2|統合失調症の治療薬である抗精神病薬は、副作用の軽減が図られてきた
統合失調症に対しては、すべての抗精神病薬が保険適応になっている。抗精神病薬は、脳内の神経伝達物質の1つであるドーパミンに対して、その受容体を遮断して過剰になることを抑え、幻覚や妄想などの症状を軽減するとされている。抗精神病薬の継続投与により、症状の再発が予防できる。このため、抗精神病薬は少なくとも1年間は続けることが強く推奨されている19。しかし、患者にとって服薬の継続は簡単なことではない。自己判断で服薬を中断して、再発するケースが多くみられる20。
抗精神病薬は、ドーパミン以外の神経伝達物質の受容体にも作用する。これにより、治療的効果を発揮することもあるが、副作用の発生にも関係してくる点に注意が必要とされる。
抗精神病薬の最も重い副作用として、「悪性症候群」がある。これは、錐体外路症状や、発熱・発汗・頻脈などの自律神経症状、意識障害をきたすもので、重症の場合、呼吸不全や腎不全などの合併症が生じて、死亡に至ることもある。
近年は、非定型抗精神病薬が使用されるようになってきている。これは、ドーパミン受容体の遮断を緩めて、幻覚や妄想にかかわる神経回路は遮断するが、他の神経回路には作用しないようにしたもの。このため、非定型抗精神病薬は錐体外路症状が少ない。非定型抗精神病薬は、「第二世代抗精神病薬」とも呼ばれており、現在の主流になりつつある22。ただし、一部の非定型抗精神病薬には、肥満を招いたり、糖尿病を悪化させたりすることがあり、使用が制限される場合もある。
また最近、抗精神病薬の投与形態にも工夫がなされてきた。経口剤とは別に、持続性注射剤(Long Acting Injection, LAI)という剤形での処方が増えている23。LAIを筋肉注射すると、筋肉内に薬剤が長期間とどまり、血液中に一定量が放出されて効果が2~4週間持続する。LAIでは薬剤を毎日服用する必要がないため、患者にとって、飲み忘れや、服用のわずらわしさがないというメリットがある。一方、注射を受けるために、月に1~2回、通院が必要となるという別の課題も生じる24。
19 「統合失調症薬物治療ガイド-患者さん・ご家族・支援者のために-」(日本神経精神病薬理学会, 2018年2月27日)の“臨床疑問1-4 初発精神病性障害の再発予防効果における抗精神病薬の最適な治療継続期間はどのくらいか?”より。
20 統合失調症の患者のうち、処方された薬を自分の判断でやめたことがある人は48.1%。自分の判断で薬をやめた結果、再発した人は78.5%、との調査結果がある。(「統合失調患者さん710名とご家族689名を対象とした実態調査」(特定非営利活動法人 地域精神保健福祉機構(コンボ)・日本イーライリリー株式会社プレスリリース, 2010年8月4日)より)
21 錐体外路とは、大脳皮質から出て脊髄を下る運動神経路のうち、錐体路以外のものの総称。線条体・小脳などが中枢の役割をもち、不随意的・無意識的な筋肉の緊張・協同運動などをつかさどる。(「広辞苑 第七版」(岩波書店)より。)
22 これに対して、従来の抗精神病薬は、「定型抗精神病薬」、「第一世代抗精神病薬」と呼ばれる。
23 LAIは、「デポ剤」とも呼ばれる。デポ(depot)は、貯留物を意味する。
24 大日本住友製薬社と日東電工社は、ブロナンセリン(ロナセン®)のテープ製剤の国内製造販売の承認申請を行ったと発表した(同社プレスリリース(2018年7月31日)より)。承認・発売されれば、テープ製剤(貼付剤)の剤形が加わることとなる。
(2018年08月02日「基礎研レポート」)
                                        保険研究部 主席研究員 兼 気候変動リサーチセンター チーフ気候変動アナリスト 兼 ヘルスケアリサーチセンター 主席研究員
篠原 拓也 (しのはら たくや)
                                研究・専門分野
                                保険商品・計理、共済計理人・コンサルティング業務
                            
03-3512-1823
- 【職歴】
1992年 日本生命保険相互会社入社
2014年 ニッセイ基礎研究所へ
【加入団体等】
・日本アクチュアリー会 正会員 
篠原 拓也のレポート
| 日付 | タイトル | 執筆者 | 媒体 | 
|---|---|---|---|
| 2025/05/27 | 気候指数 2024年データへの更新-日本の気候の極端さは1971年以降の最高水準を大幅に更新 | 篠原 拓也 | 基礎研レポート | 
| 2025/05/20 | 「次元の呪い」への対処-モデルの精度を上げるにはどうしたらよいか? | 篠原 拓也 | 研究員の眼 | 
| 2025/05/13 | チェス盤を用いた伝心-愛情と計算力があれば心は通じる? | 篠原 拓也 | 研究員の眼 | 
| 2025/05/09 | 国民負担率 24年度45.8%の見込み-高齢化を背景に、欧州諸国との差は徐々に縮小 | 篠原 拓也 | 基礎研マンスリー | 
新着記事
- 
                
2025年11月04日
数字の「26」に関わる各種の話題-26という数字で思い浮かべる例は少ないと思われるが- - 
                
2025年11月04日
ユーロ圏消費者物価(25年10月)-2%目標に沿った推移が継続 - 
                
2025年11月04日
米国個人年金販売額は2025年上半期も過去最高記録を更新-但し保有残高純増は別の課題- - 
                
2025年11月04日
パワーカップル世帯の動向(2)家庭と働き方~DINKS・子育て・ポスト子育て、制度と夫婦協働が支える - 
                
2025年11月04日
「ブルー寄付」という選択肢-個人の寄付が果たす、資金流入の突破口 
お知らせ
- 
                        
2025年07月01日
News Release
 - 
                        
2025年06月06日
News Release
 - 
                        
2025年04月02日
News Release
 
【精神医療の現状 (後編)-「治療同盟」のもとで、時間をかけた治療が行われる】【シンクタンク】ニッセイ基礎研究所は、保険・年金・社会保障、経済・金融・不動産、暮らし・高齢社会、経営・ビジネスなどの各専門領域の研究員を抱え、様々な情報提供を行っています。
精神医療の現状 (後編)-「治療同盟」のもとで、時間をかけた治療が行われるのレポート Topへ
            




                    
                    
                                    
                                    
                                    
                                    
                                            
                        
                        
                        








            
					


